Created by
Created September 05, 2012
Last modified September 11, 2013
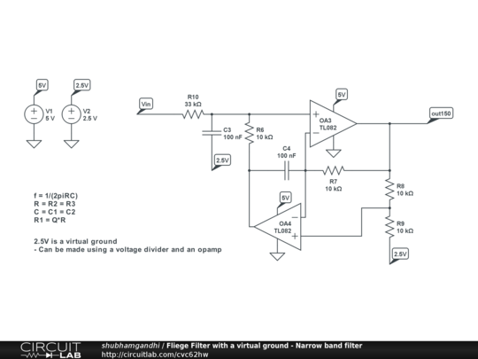
Tags filter   fliege   narrow-band   opamp   virtual-ground  

Summary

Not provided.


Description

Not provided.


Comments

No comments yet. Be the first!

Leave a Comment

Please sign in or create an account to comment.

Revision History

Only the circuit's creator can access stored revision history.