Created by
Created December 25, 2012
Last modified December 29, 2012
Tags buffer   dc   digital-potmeter   motor   transistor  

Summary

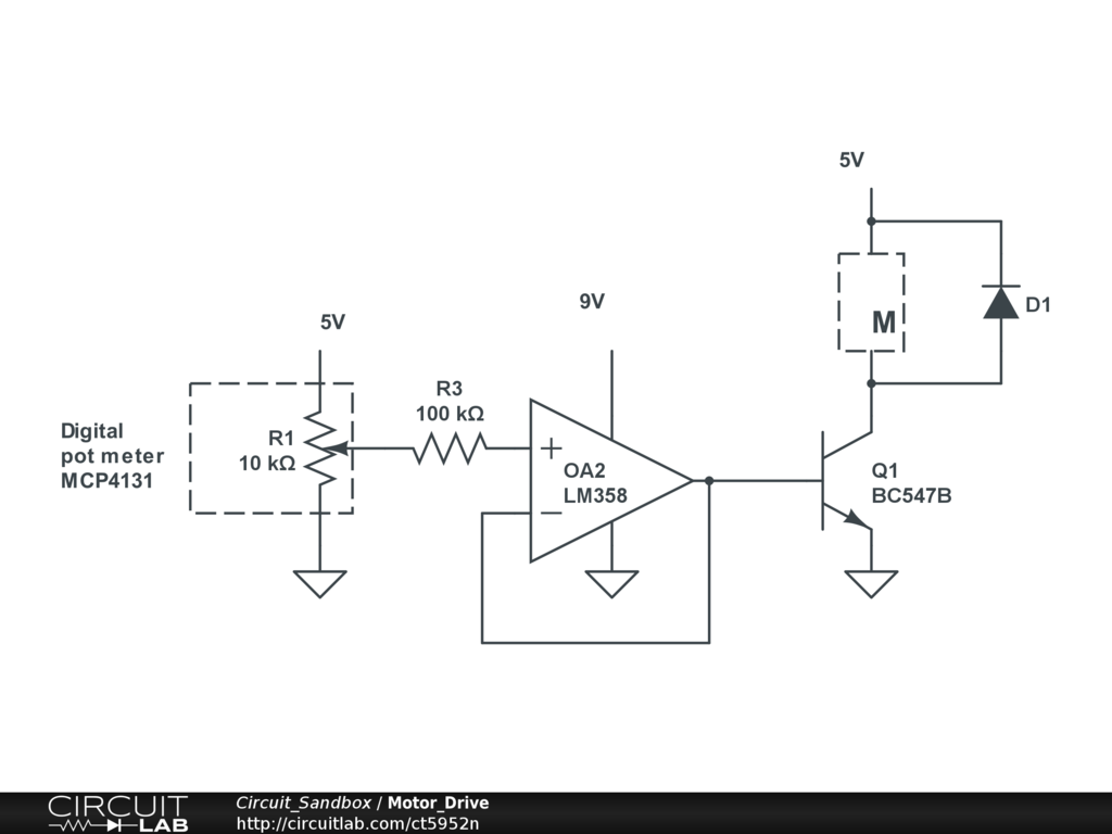
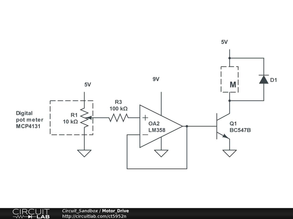
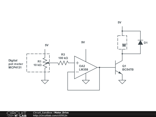
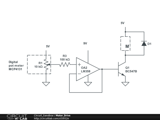
Circuit to drive low power DC motor (indicated with an M). In reality the circuit draws too much current from the digital pot meter (which becomes very hot and stops to work properly).


Description

Not provided.


Comments

No comments yet. Be the first!

Leave a Comment

Please sign in or create an account to comment.

Revision History

Only the circuit's creator can access stored revision history.