Created by
Created August 20, 2020
Last modified December 21, 2020
Tags No tags.

Summary

Exploring a circuit from the CL archive, to make it simulable. It was spec'd to dim a 10v 200mA LED array.


Description

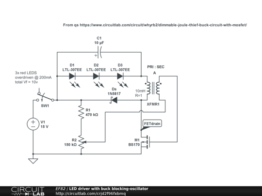
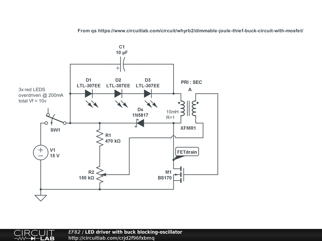
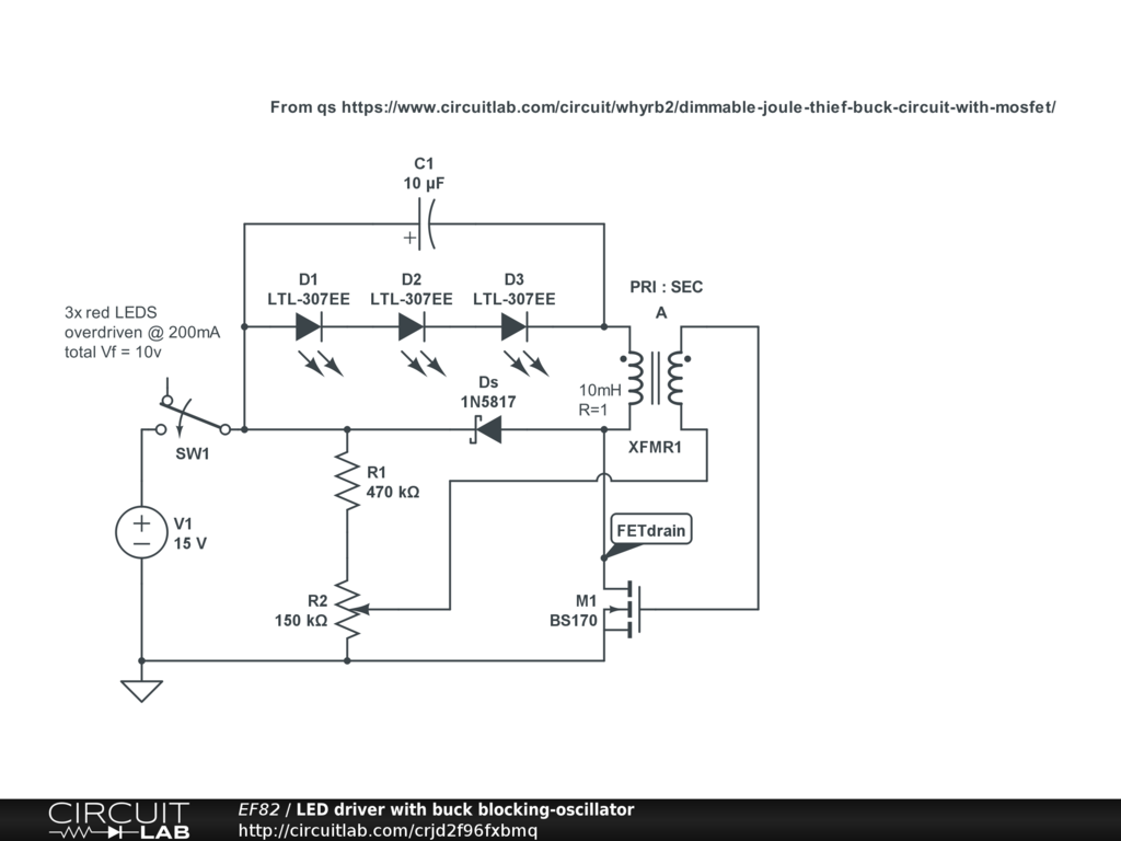
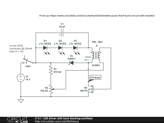
Based on: qs https://www.circuitlab.com/circuit/whyrb2/dimmable-joule-thief-buck-circuit-with-mosfet/

TO DO from a first reading of the non-simulable circuit.

  1. clear CL complaints, incl lack of GND
  2. check inrush to C1 - limited by XFMR?
  3. XFMR polarity and voltages
  4. How much control of brightness with R2?

Results

A LED "array" is driven at about 10v and average current of 175mA (varies between 100 and 250mA). Several circuit adjustments were needed to achieve this level of working. Dimming untested.

Summary of changes

Switched supply, to be sure of starting conditions.

LED "array" of 3x 20mA red diodes, severely overdriven at 200mA, is purely for sim. However it is a good approximation for a 10v 200mA real array.

V1 supply volts 12 to 15v (basically, with 10v LED array and 12v supply there is insufficient voltage drop to drive the transformer).

Transformer inductance 100mH to 10mH . 100mH gave too low a frequency at about 100Hz - possibility of flicker. The lower inductance gave a frequency of about 1kHZ, partly smoothed by C1 and no possibility of flicker.

M1 2N7000 > BS170. The latter is more within it's spec. Have not done detailed analysis (e.g. gate voltages, drain current and device power).

2) C1 helps starting (assuming that it's in a discharged state at switch-on), but there is a large initial current thro M1. Having load smoothing helps stabilise operation of the buck. Need for LED current smoothing is dubious at 1kHZ.

3) XFMR polarity good - the opposite to boost configuration of blocking oscillator. Plenty of secondary volts to switch M1 - (need to check how near Gate operating limits). Ratio of supply to o/p voltage is of course critical here, in a non-regulated cct. Have not calculated for the possibility of magnetic saturation.

4) R2 is a critical control for starting of oscillations (or not). No level of output current control established.

ORIGINAL CCT NOTES (for ref only)

Summary A quick and easy circuit to control a 10v 200mA LED array using a 2N7000 MOSFET. Dimming is done through R2.

Description When the MOSFET (2N7000 or BS170) switches on, current flows through BOTH the LED and the coil, charging it up. When the coil becomes 'saturated', the transistor switches off, and the stored charge is dumped through D2 into C1, keeping the LED array bright. R1 and R2 acts as a voltage divider to the gate of the transistor, allowing us to change the brightness of the LED array. The Array is available for under US$3 from DealExtreme, sku: 195326 (ignore the voltage specs); http://dx.com/p/3w-330lm-5500k-6-5630 -smd-led-white-led-emitter -aluminum-plate-110-240v-195326


Comments

No comments yet. Be the first!

Leave a Comment

Please sign in or create an account to comment.

Revision History

Only the circuit's creator can access stored revision history.