Created by
Created May 08, 2013
Last modified May 09, 2013
Tags 2n7000   buck   joule-thief   mosfet  

Summary

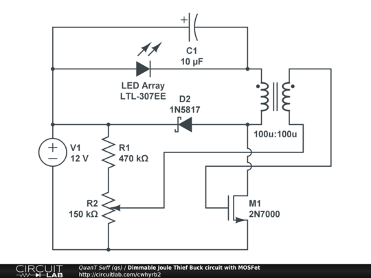
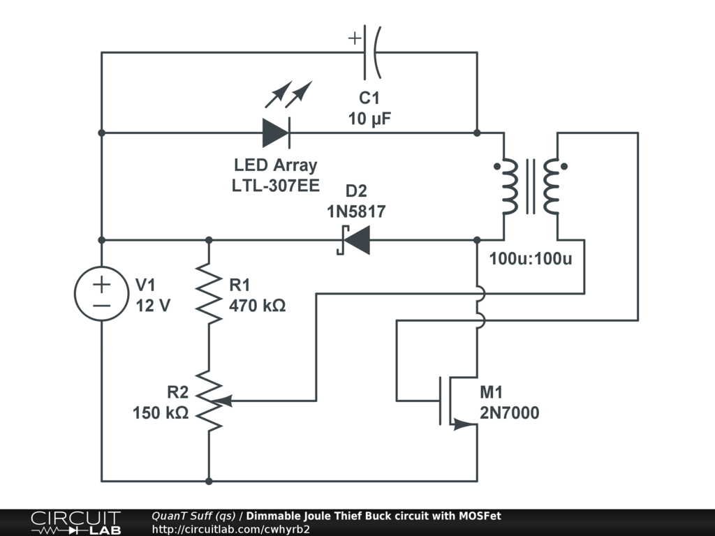
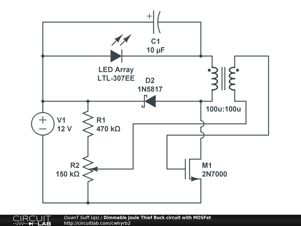
A quick and easy circuit to control a 10v 200mA LED array using a 2N7000 MOSFET. Dimming is done through R2.


Description

When the MOSFET (2N7000 or BS170) switches on, current flows through BOTH the LED and the coil, charging it up. When the coil becomes 'saturated', the transistor switches off, and the stored charge is dumped through D2 into C1, keeping the LED array bright.

R1 and R2 acts as a voltage divider to the gate of the transistor, allowing us to change the brightness of the LED array.

The Array is available for under US$3 from DealExtreme, sku: 195326 (ignore the voltage specs); http://dx.com/p/3w-330lm-5500k-6-5630-smd-led-white-led-emitter-aluminum-plate-110-240v-195326


Comments

No comments yet. Be the first!

Leave a Comment

Please sign in or create an account to comment.

Revision History

Only the circuit's creator can access stored revision history.