Created by
Created August 15, 2020
Last modified September 07, 2020
Tags No tags.

Summary

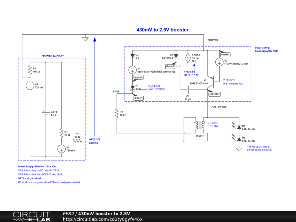
Boosts a 430mV supply to drive 2 red LEDs in series, using a blocking oscillator.

Uses a prototype sim of a small-signal "Germanium" BJT.


Description

Introduction

2 purposes:- Learning CL; Providing design details for a real build.

Functional aspects are based on the "Joule Thief" type blocking oscillator, for example:- https://www.circuitlab.com/circuit/8qsm6f/joule-thief-01/

The low Vbe transistor enables the supply to drop below 0.5v and still "work" (with a dim LED), thus allowing a non-rechargeable battery to be almost completely flattened.

Uses prototype simulated Ge transistor https://www.circuitlab.com/circuit/g6kd5f8x6p3c/prototype-model-for-germanium-bjt/

How to read the circuit

Ignore Power Supply details just 430mV with 10ohm ESR; ignore transistor details except E,B,C. Observe transformer charge/discharge cycles, on the T-D simulation.

Functional overview

Ignoring details of the "power supply" and the transistor simulation.

On a 5kHz cycle, Q1 ramps up XFMR1 primary current to nearly 4mA. Q1 turns off and the transformer's energy is discharged into the LEDs. The LED current pulse is above 2mA for 10uS, repeated on an approximate duty ratio of 1:20.

Persistence of vision means that the apparent brightness of the LEDs is determined by the total charge delivered to the LEDs in one cycle's pulse, not by the current averaged over the whole cycle. (This is one of the Joule Thief's tricks!)

For real build

1] use one white LED;

2] real transistors OC44, OC45, OC81.

Results from real circuit

All 3 transistors "worked" producing a dim LED light and transformer charge/discharge as expected. Oscillation at approx 10 kHz. A real 2N414 caused parasitic oscillations with 2MHz bursts of 20MHz.


Comments

No comments yet. Be the first!

Leave a Comment

Please sign in or create an account to comment.

Revision History

Only the circuit's creator can access stored revision history.