Created by
Created March 28, 2012
Last modified March 28, 2012
Tags bjt   power   pwm  

Summary

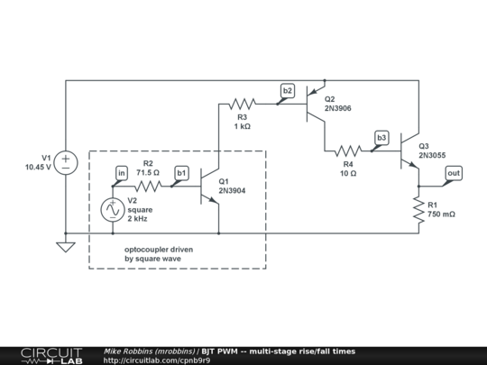
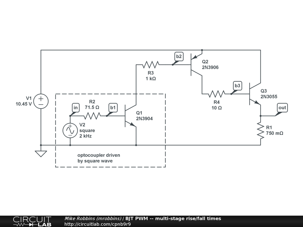
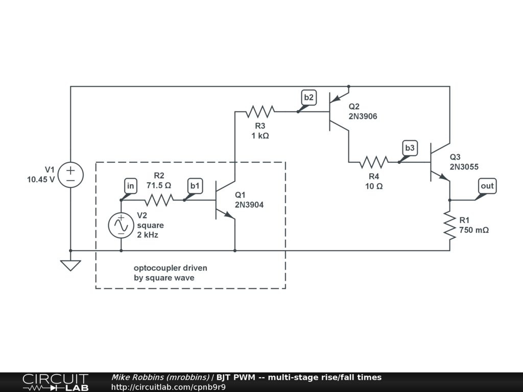
Power BJTs can be used to switch lots of current, but they require lots of base current as well.


Description

In response to http://electronics.stackexchange.com/questions/28868/too-slow-falling-edge.

V2, R2, Q1 model the square-wave-switched optocoupler.

Q2 needs R3 or else it will draw ridiculous base currents.

Q3 needs R4 or else it will similarly draw ridiculous base current. (Though it does need quite substantial base current in this case!)

Try running the DC and Time-domain simulations. Switching times seem to be in the tens-of-microseconds range, not the 0.5ms discussed in the original post.


Comments

No comments yet. Be the first!

Leave a Comment

Please sign in or create an account to comment.

Revision History

Only the circuit's creator can access stored revision history.