Created by
Created October 26, 2020
Last modified January 01, 2021
Tags No tags.

Summary

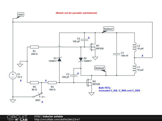
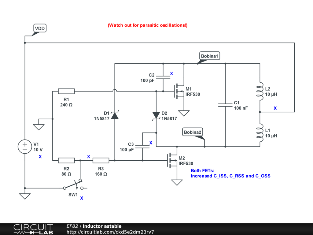
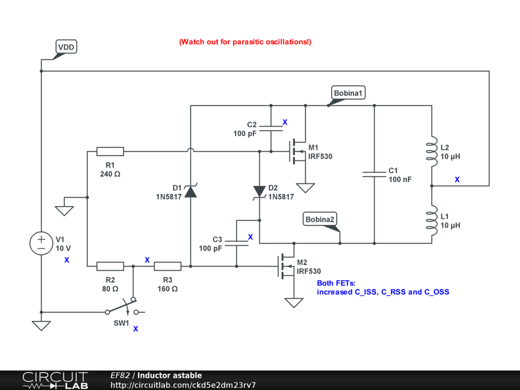
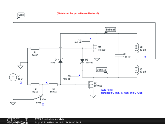
Inductor based oscillator (for which I have lost the source!).


Description

The original circuit is somewhere in the CL archive...

I have made changes to the FET models and at other places marked X. Hopefully C2 and C3 have stopped the parasitic oscillations which cause the simulation countdown to go backwards.

Similar to Royer-like oscillator posted by signality:- https://www.circuitlab.com/circuit/6f656p/mosfet-royer-like-oscillator-01/


Comments

No comments yet. Be the first!

Leave a Comment

Please sign in or create an account to comment.

Revision History

Only the circuit's creator can access stored revision history.