Created by
Created September 11, 2012
Last modified January 12, 2014
Tags gdb   gravity-development-board   led   sol-x   solar-system-express  

Summary

Eight Gravity Development Board LED's to make cool artistic displays or output engineering data.


Description

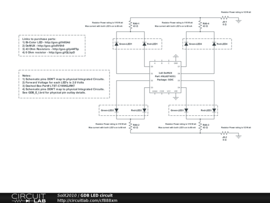
The eight LED's on the Gravity Development Board are made of four bi-color LED integrated circuit components (Part # LTST-C195KGJRKT) They can be focused with light pipes (Part # LPA-C041301S-X) to create professional LED status panels.


Comments

No comments yet. Be the first!

Leave a Comment

Please sign in or create an account to comment.

Revision History

Only the circuit's creator can access stored revision history.