Created by
Created March 23, 2013
Last modified March 23, 2013
Tags 555   drum   oscillator   pulse-generator   synth   twin-t  

Summary

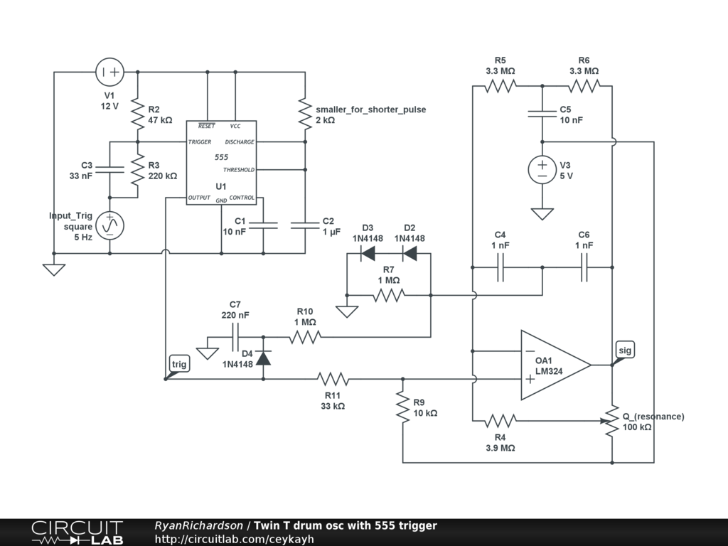
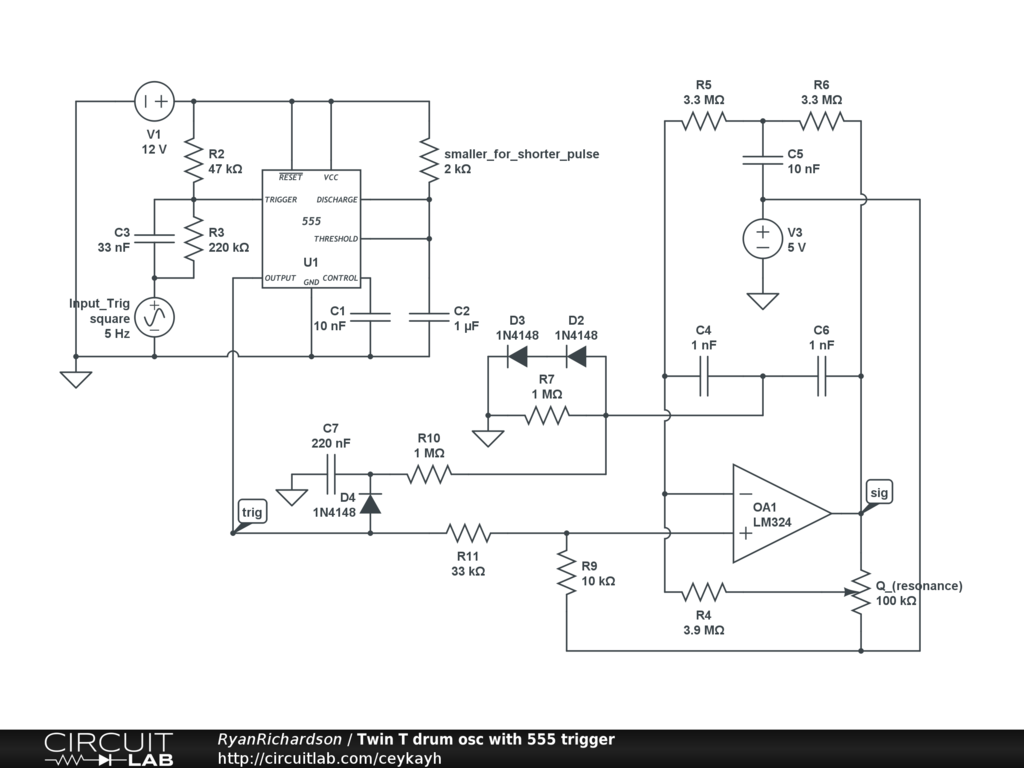
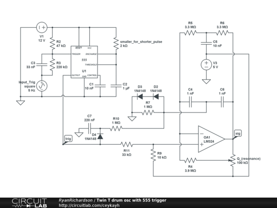
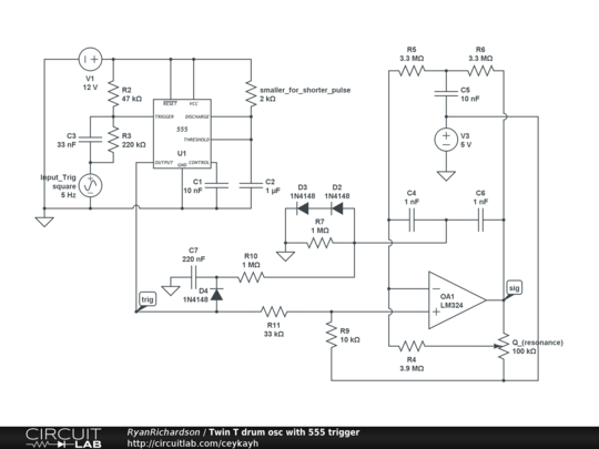
555 pulse generator and Twin-T style oscillator for analog drum synthesizer.


Description

Use 1/4 of LM324; use +12v for Vcc, and connect negative supply voltage to ground. A separate +5V supply is required for the drum oscillator.

Adjust "Q" until oscillation occurs, then back off just slightly. Output is on "sig" and should probably be buffered to refrain from affecting the rest of the circuit.

555 pulse generator input trig should be replaced with switch, uController, etc. C3 and R3 ensure that a short, sharp pulse is created regardless of how long the 555 trigger input is held low.


Comments

I built this circuit with some modification on breadboard and it works well. However, I wonder what is the network of the diodes, R10 and C7 for? Does it increase the resonance?

by alkopop79
April 15, 2013

This circuit is actually based on a kit from Paia: http://www.paia.com/ProdArticles/syndrum.htm

Current through D2 and D3 causes the pitch to be higher than it would otherwise be. As C7 discharges, the voltage across the diodes decreases, and the pitch falls. You can use larger or smaller values of C7 (try double or half to start out with) to change the "fall time" of the pitch.

by RyanRichardson
April 15, 2013

Fantastic! Thank you!

by alkopop79
April 15, 2013

Leave a Comment

Please sign in or create an account to comment.

Revision History

Only the circuit's creator can access stored revision history.