Created by
Created February 14, 2013
Last modified March 11, 2015
Tags 7555   oscillator   variable-hz  

Summary

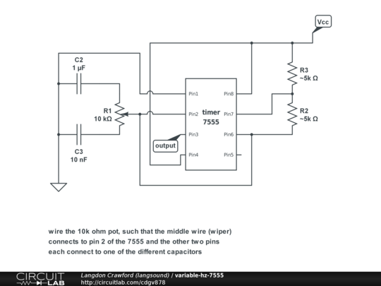
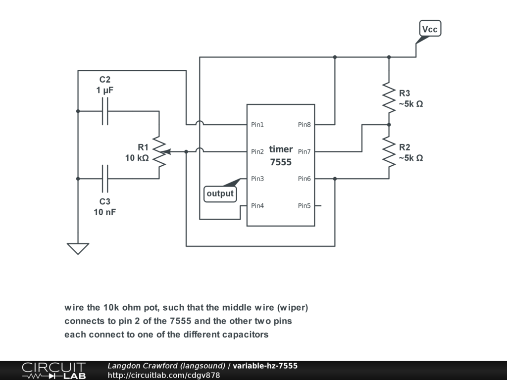
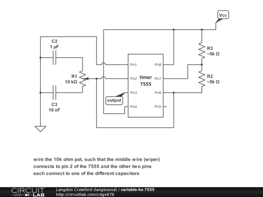
7555 astable oscillator. make tones not war.


Description

This 7555 astable circuit produces a wide range of frequencies without changing the duty cycle. In electronics labs at NYU, we used to connect the potentiometer wiper to pin 5 on the 7555, and the outer pins to voltage and ground, this did not produce as wide a range of frequencies, and the waveform would change duty cycle along with frequency. This made for difficulty measuring frequency response of passive filters.


Comments

No comments yet. Be the first!

Leave a Comment

Please sign in or create an account to comment.

Revision History

Only the circuit's creator can access stored revision history.