Created by
Created June 16, 2013
Last modified June 26, 2013
Tags music   oscillator   pwm   schmitt-trigger   sound   synthesizer   wierd  

Summary

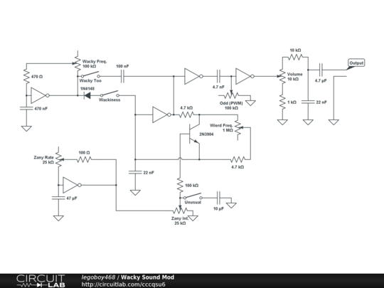
Modification of Ray Wilson's Wacky Sound Generator. Combines this and the PWM guitar effect.


Description

Modification of Ray Wilson's Wacky Sound Generator. Combines this and the PWM guitar effect.


Comments

No comments yet. Be the first!

Leave a Comment

Please sign in or create an account to comment.

Revision History

Only the circuit's creator can access stored revision history.