Created by
Created March 01, 2012
Last modified March 01, 2012
Tags 555   bjt   motor   pwm  

Summary

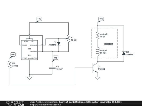
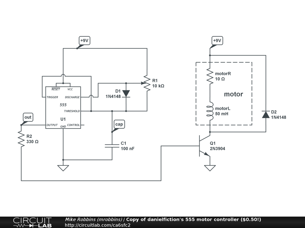
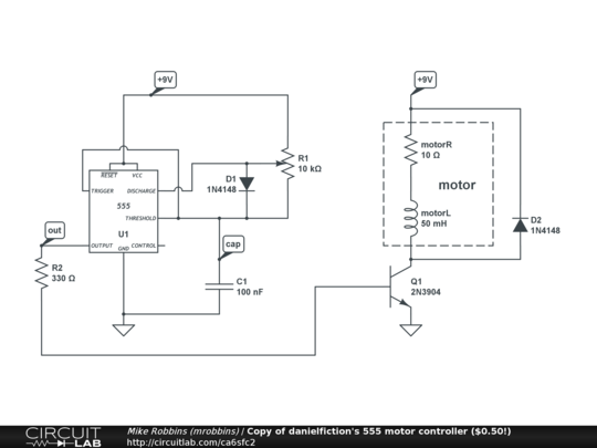
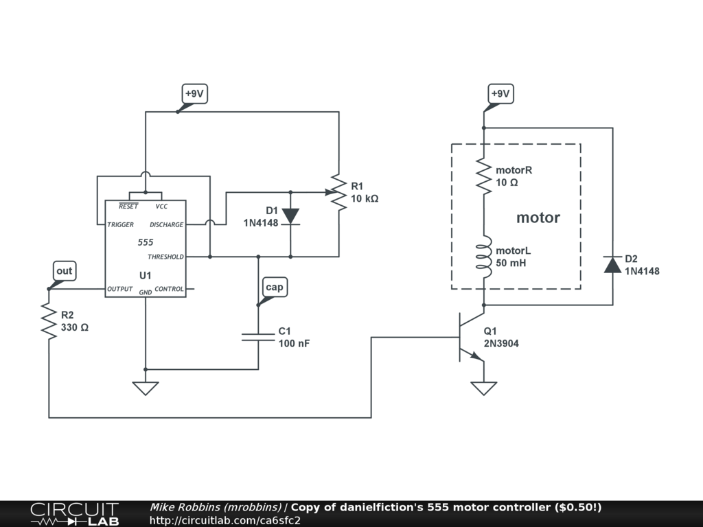
Build a PWM motor controller for $0.50! Based on danielfiction's circuit (link inside).


Description

Started with danielfiction's "555 motor cotnroller": and made a few changes to make it simulate.

Try running a time-domain simulation. Look at the motor current plot and you can clearly see the difference between the two potentiometer settings shown in the parameter sweep.


Comments

No comments yet. Be the first!

Leave a Comment

Please sign in or create an account to comment.

Revision History

Only the circuit's creator can access stored revision history.