Created by
Created April 04, 2012
Last modified June 29, 2012
Tags behavioural-transformer   ideal-transformer   multiwinding-transformer   transformer  

Summary

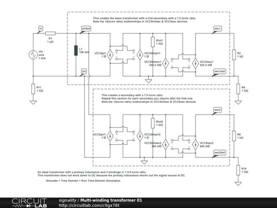
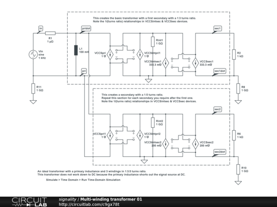
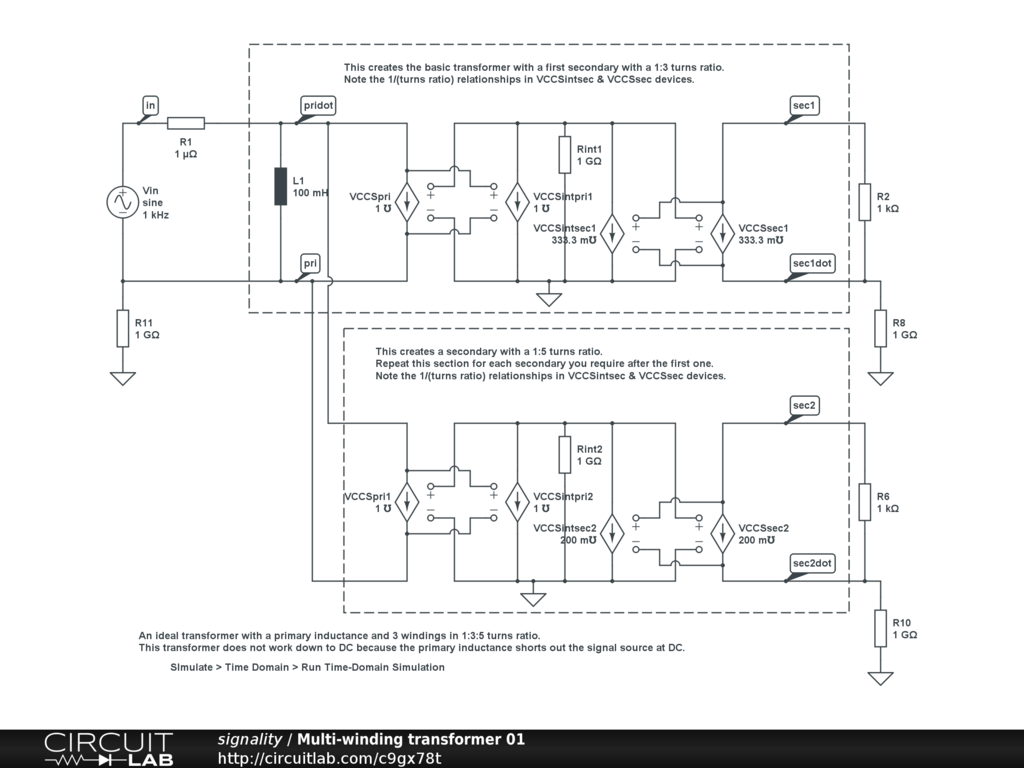
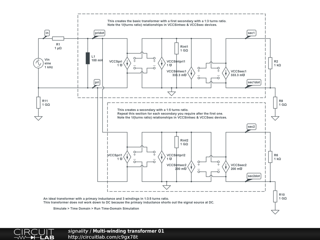
An ideal transformer with a primary inductance and 3 windings in 1:3:5 turns ratio.
This transformer does not work down to DC because the primary inductance shorts out the signal source at DC.


Description

This circuit forms the core of a behavioural transformer model. Any number of secondaries can be added with any turns ratio to the primary. The transformer is ideal in that although it has a primary inductance, it has no parasitics. There are no leakage inductances, winding resistances or capacitances. Core losses, saturation or other non-linear effects are not modelled.


Comments

I see how this works, but it is way too complex for most users of your program. Most users are electronics hobby types, ham radio builders, or 4-year college level (BS-EE) engineers. This behavioral model is probably way beyond the interest of most to learn how to use it. While it is advantageous to leave this capability in place for more advanced users, the program also needs a simpler predefined transformer function that maybe exhibits statistically relevant (average) characteristics.

The transformer symbol is also missing designations that tell which side is the primary and which is the secondary. After several times of re-arranging the circuit, including several horizontal flips of the transformer, it becomes almost impossible to tell which side is the primary and which is the secondary. This becomes even more confusing if the circuit is shared or made public, because only the original designer has any idea which side of the transformer is primary and which is secondary.

by arvevans
October 13, 2012

I agree but please note that CL is nothing to do with me. I'm just trying to help out users in my spare time.

As I have posted before: if you need a fully featured simulation program then there are lots of free and FOSS packages available.

That said, dealing with realisitic and/or multiwinding transformers is not a simple task in any simulation tool. One of the ones that does handle it very well is the excellent SIMetrix for which the free Intro version has very generous node limits and email support (search my other posts to see more info).

If you just want to draw schematics without simulation then there are also lots of free and FOSS options available.

CL is still in development and I'm sure the authors are working towards improving this amongst many other aspects.

Your description is very lucid and succinct. It might be worth posting your comments above in the Feature Request forum just to bring it towards the top of the pile.

:)

by signality
October 15, 2012

Leave a Comment

Please sign in or create an account to comment.

Revision History

Only the circuit's creator can access stored revision history.