Created by
Created February 14, 2021
Last modified February 14, 2021
Tags current-mirror   led  

Summary

Not provided.


Description

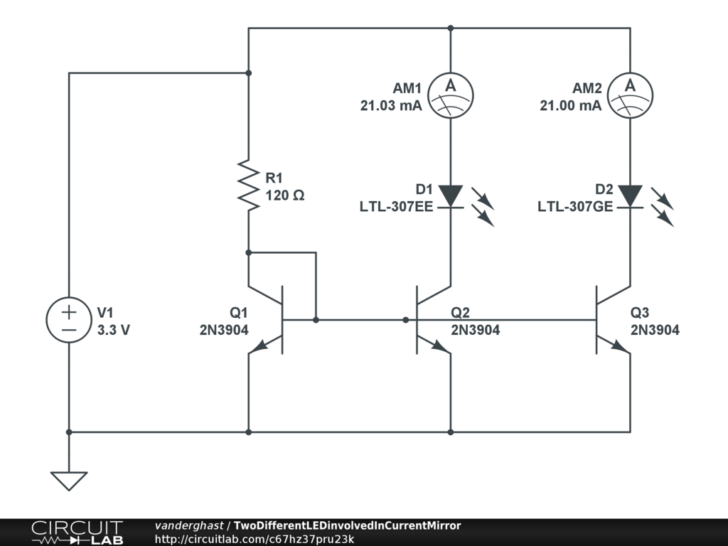
Two different LED type getting the same current through a current mirror.

The energy lost as heat is mostly due to the single resistor (independantly of the number of LED), and through the transistors. Could be compared to a solution based on providing a resistor in series to each LED.

The line through Q2 is just a wire connecting the base of Q2 and the base of Q3 and is generally drawn this way, for a current mirror arrangement.

We can estimate the required resistor value, R1, as (V1 - 0.8 volt) / targetted current. Here, for 20mA, we get (3.3-0.8) / 0.020. The 0.8 volt being the price to pay so that the transistors are in active region.

The maximum voltage drop by the diode cannot exceed much V1 - 0.8. With V1 = 6 volt, we would use 5.2 volt drop, so we could accomodate up to three RED LED on each mirror, 3 * 1.6 = 4.8 V < 5.2.

We could dim all the DEL at the same time playing with the single resistor.


Comments

Note that the source (constant voltage) should be able to supply the total current, here, 3 times 21mA.

by vanderghast
February 14, 2021

Leave a Comment

Please sign in or create an account to comment.

Revision History

Only the circuit's creator can access stored revision history.