Created by
Created March 03, 2012
Last modified March 03, 2012
Tags astable   bjts   multivibrator   npn  

Summary

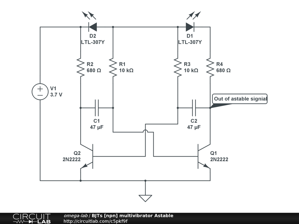
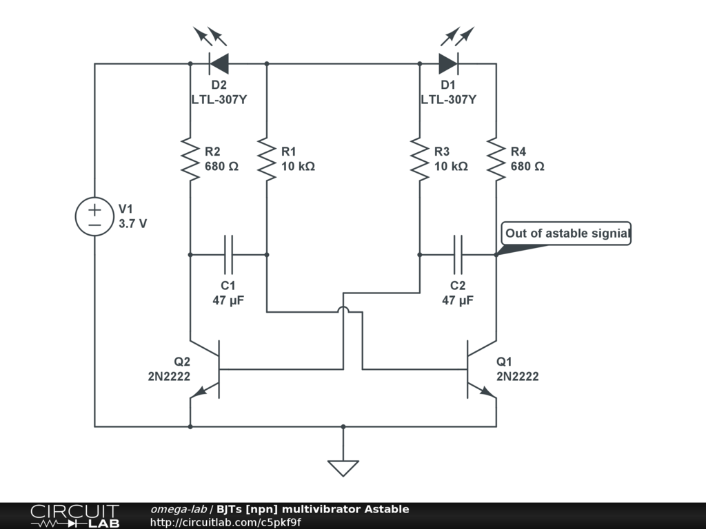
Doublie clignotant, alternant les deux led D2 et D1, ainsi qu'une sortie de signial carée


Description

Not provided.


Comments

Classic circuit!

Have you had any luck getting CircuitLab to simulate this properly?

When I try, the time-domain analysis gives a nonsense result

by pratalife
March 23, 2015

Leave a Comment

Please sign in or create an account to comment.

Revision History

Only the circuit's creator can access stored revision history.