Created by
Created April 06, 2013
Last modified April 06, 2013
Tags constant-current-source   currentsink   opamp   transistor   volt-to-current-simk  

Summary

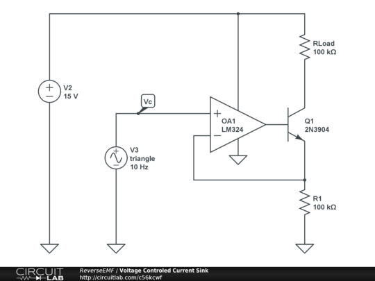
Opamp and transistor used to convert a voltage to a current. The voltage to current relationship can be tailored using the following formula:

I = Vc/R1

Set R1 to a value that will produce the desired maximum current for the desired maximum voltage input.

V2 can be set as low as Vc_max + Vcesat + Vrload_min. If using a different OpAmp, make sure it's input common mode range includes ground or if not, then use a split supply (i.e. instead of connecting the opamp V- terminal to ground, connect it to a negative supply).

BTW: Rload is a place holder for whatever device needs to be current controlled (i.e. the current sink output is at the collector of Q1).


Description

Not provided.


Comments

No comments yet. Be the first!

Leave a Comment

Please sign in or create an account to comment.

Revision History

Only the circuit's creator can access stored revision history.