Created by
Created March 03, 2013
Last modified March 03, 2013
Tags fade   led   pulsing   rc   transistor  

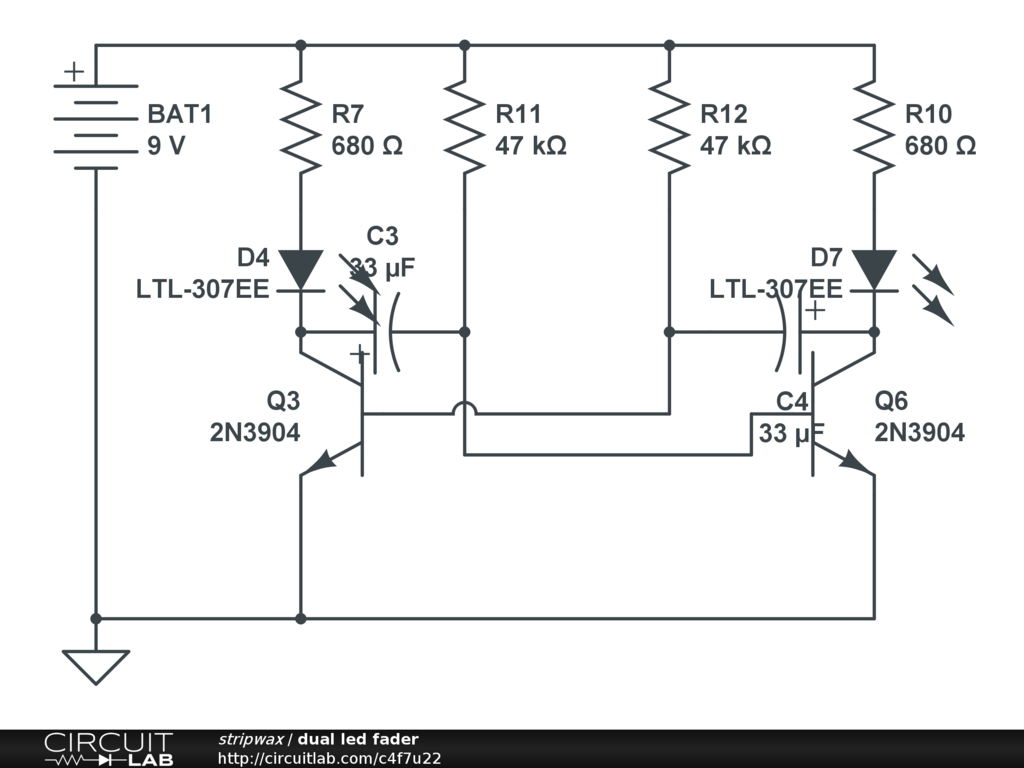
Summary

Not provided.


Description


Comments

No comments yet. Be the first!

Leave a Comment

Please sign in or create an account to comment.

Revision History

Only the circuit's creator can access stored revision history.