Created by
Created October 22, 2017
Last modified October 22, 2017
Tags 36v   battery   dc   step-down   tl783   voltage-regulator  

Summary

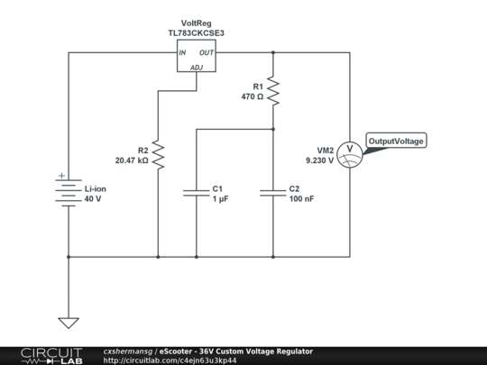
A basic circuit design for a custom voltage regulator to step down a 36V DC battery to 9V for output.


Description

Hi everyone! I am no expert in EE, but because of my passion for IoT, Rasperry Pi and Arduino, and a recent prototyping project, now I have the opportunity to deep dive into electronics and circuit design. There wasn't a lot of resources online or references that I could use, so I had to figure it out on my own. In the example I have created, I have a 36V li-ion battery when fully charged is 42V. But I'll stick to 40 for now. The goal of the circuit was to regulate the large DC voltage down to 9V so that I can use it to power part of the solution (other modules). So I deviced the following solution using the Texas Instruments TL783CKCSE3 Voltage Regulator.

Because the library doesn't contain the relevant voltage regulator, I had to modify the schematics slightly. The R2 value is supposed to be 20.47kOhms. And in reality, you should be able to generate about 9.2~9.3V. But technically, if I had increased the resistor value to the Adjustable pin, it should bring down the output voltage.

I am not an expert, so if I did make any mistakes in my circuit design, please do leave me your comments and share your tips and ideas with me.


Comments

No comments yet. Be the first!

Leave a Comment

Please sign in or create an account to comment.

Revision History

Only the circuit's creator can access stored revision history.