Created by
Created April 01, 2013
Last modified April 01, 2013
Tags dc   lm317   negative   positive   power-supply   regulator   supply   voltage  

Summary

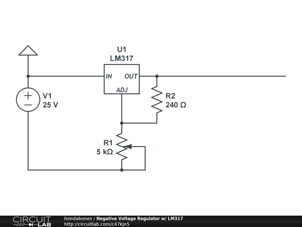
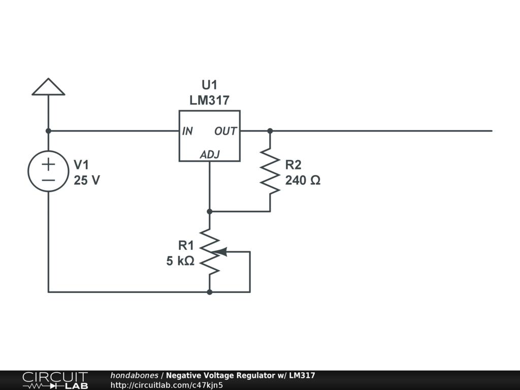
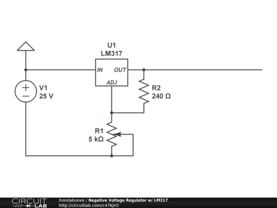
Using LM317 to create a negative voltage power supply.


Description

The LM317 requires a greater voltage on the input than the out. Since 0 volts is greater than negative this idea should work. R1 needs to be wired backwards on the negative side because more resistance means more output voltage. In this case 0 volts is more. We don't want that so we wire the pot backwards so the clockwise turn gives you less resistance. Just be sure to add filters and such.


Comments

Again the same - LM317 can not sink current. You are going to get a nice regulated negative voltage, but not referenced to ground.

by adash
April 03, 2013

Thanks for the input Adash. This design is just a thought. I did bench test it with no load and had success.

by hondabones
April 03, 2013

Yeah, no load will be OK, since all of the "load" (voltmeter input resistance) will flow through the voltage divider R1/R2. See, you can visualize how such a circuit works, by trying to imagine how current flows out of the power source (V1), through the regulating element, through the load and back to the opposite pole of the V1.

by adash
April 03, 2013

Leave a Comment

Please sign in or create an account to comment.

Revision History

Only the circuit's creator can access stored revision history.