Created by
Created February 01, 2022
Last modified February 10, 2022
Tags active-filter   building-block   filter   op-amp  

Summary

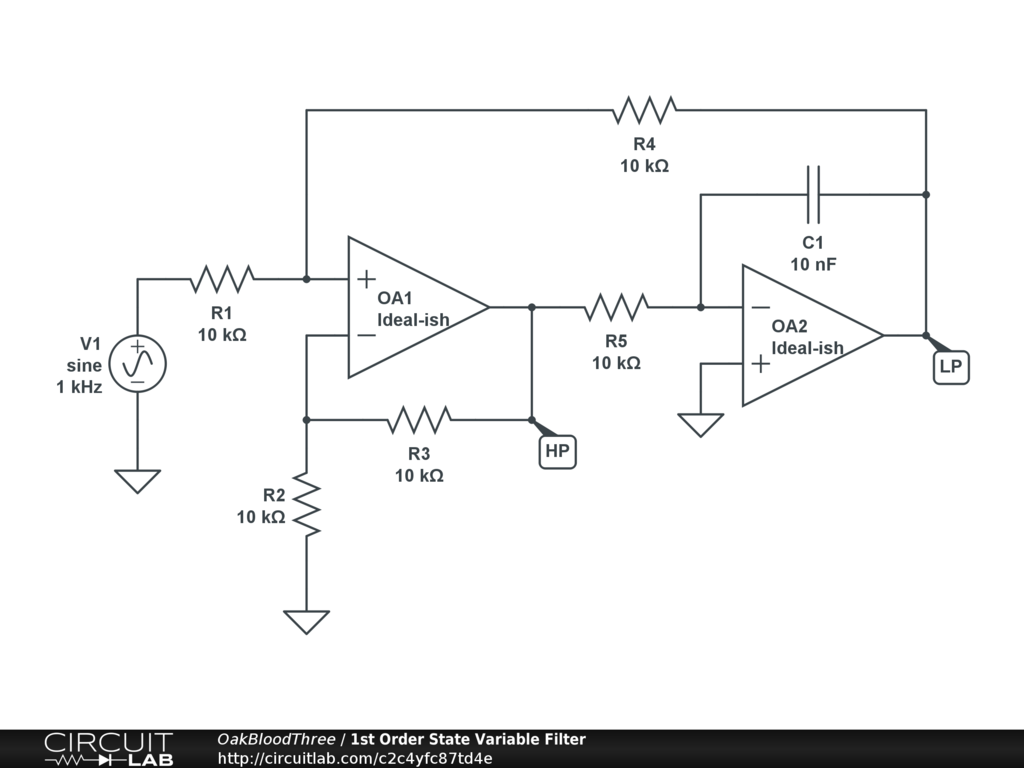
Basic Op-Amp based state-variable filter with cutoff at 1592 Hz, High-Pass and Low-Pass outputs.


Description

Not provided.


Comments

No comments yet. Be the first!

Leave a Comment

Adding comments has been disabled for this circuit.

Revision History

Only the circuit's creator can access stored revision history.