Username OakBloodThree
Member Since March 17, 2021

OakBloodThree's Public Circuits:

Now showing circuits 1-4 of 4. Sort by

High Side

High Side PUBLIC

by OakBloodThree | updated March 06, 2024

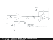
Adjustable 1st Order State Variable Crossover

Adjustable 1st Order State Variable Crossover PUBLIC

Basic Op-Amp based state-variable crossover filter with adjustable crossover between approximately 800 Hz and 3200 Hz. High-Pass and Low-Pass outputs.

by OakBloodThree | updated March 14, 2022

2nd-Order LR2 Crossover 2.3kHz

2nd-Order LR2 Crossover 2.3kHz PUBLIC

Second order Linkwitz-Riley Crossover

by OakBloodThree | updated February 22, 2022

1st Order State Variable Filter

1st Order State Variable Filter PUBLIC

Basic Op-Amp based state-variable filter with cutoff at 1592 Hz, High-Pass and Low-Pass outputs.

by OakBloodThree | updated February 10, 2022

active-filter   building-block   filter   op-amp