Username guygo
Member Since February 28, 2012

guygo's Public Circuits:

Now showing circuits 1-2 of 2. Sort by

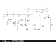
DynMic to CompMic

DynMic to CompMic PUBLIC

Dynamic Mic to Computer Mic Input

by guygo | updated January 11, 2013

MA-6900 Power Amp

MA-6900 Power Amp PUBLIC

McIntosh MA - 6900 Power Amp

by guygo | updated February 28, 2012

audio   power-amp