Created by
Created January 01, 2013
Last modified January 11, 2013
Tags No tags.

Summary

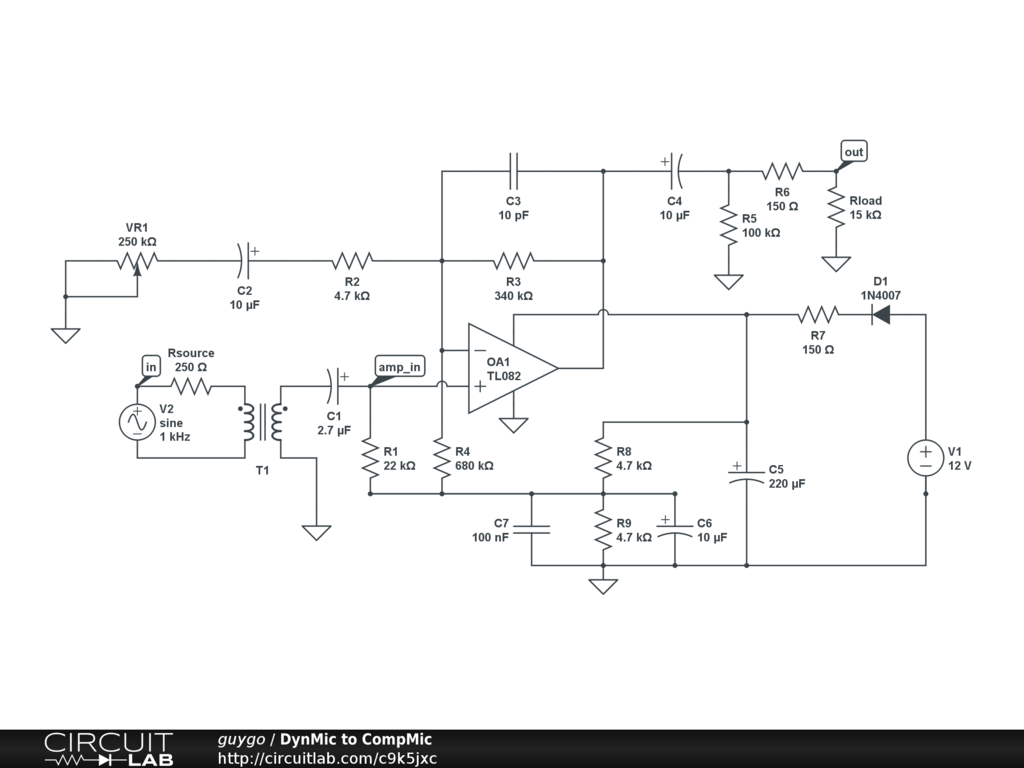
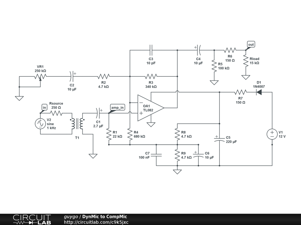
Dynamic Mic to Computer Mic Input


Description

This preamp adapts a dynamic microphone to a computer Mic Input. It provides transformer isolation to the low-impedance microphone line (so you can run long lines and still be low-noise) and a 25-50dB Gain Adjust pot. It is intended to run off of a 12 to 28 VDC single-ended supply.
The as-built unit uses a NE5534 op-amp instead of the TL082 shown and works great.


Comments

No comments yet. Be the first!

Leave a Comment

Please sign in or create an account to comment.

Revision History

Only the circuit's creator can access stored revision history.