Username dcihlar
Name Davor Cihlar
Member Since November 13, 2012

dcihlar's Public Circuits:

Now showing circuits 1-3 of 3. Sort by

D/A with inverting amplifier

D/A with inverting amplifier PUBLIC

Weighted resistors D/A converter driven by the 3-bit counter and amplified with the inverting amplifier.

by dcihlar | updated November 13, 2012

Noninverting D/A amplifier

Noninverting D/A amplifier PUBLIC

Noninverting amplifier for an resistor ladder D/A converter.

by dcihlar | updated November 13, 2012

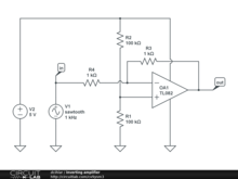
Inverting amplifier

Inverting amplifier PUBLIC

Inverting amplifier for an resistor ladder D/A converter.

by dcihlar | updated November 13, 2012