Created by
Created November 13, 2012
Last modified November 13, 2012
Tags No tags.

Summary

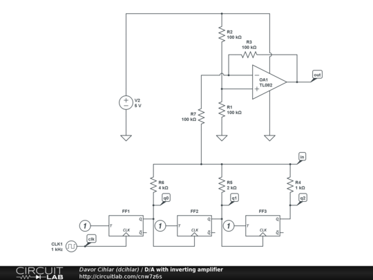
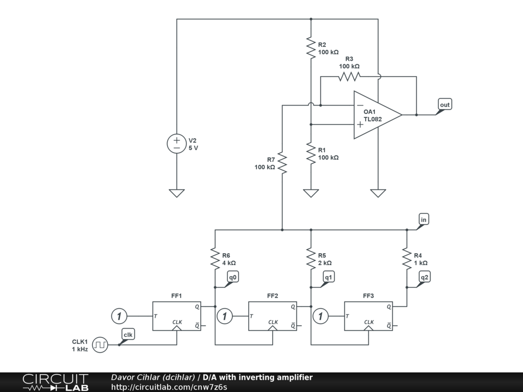
Weighted resistors D/A converter driven by the 3-bit counter and amplified with the inverting amplifier.


Description

Not provided.


Comments

No comments yet. Be the first!

Leave a Comment

Please sign in or create an account to comment.

Revision History

Only the circuit's creator can access stored revision history.