solenoid activation after power elimination

Hello knowledgebase! I have a project I'm working on which requires a solenoid to electrically operate once the power is terminated. The solenoid is 24 volt and the push pull type is not strong enough to operate the function. (The weak spring is insufficient).Is there a way to power a solenoid with a capacitor or another electronic device once the power shuts off. When the power is applied, a solenoid is activated to perform the function in one direction. When the power is terminated, another solenoid will perform the reverse function. I apologize for my ignorance in advance and thanks for the assistance

by pstubb
December 11, 2018

by power elimination do you mean an outage or powering off the device?

there is several ways to handle it depending on the situation and whats needed.

by DarkShadowX5
December 24, 2018

DarkShadowX5, Thank you for responding. Yes indeed the power will be turned off prior to the need for the second solenoid activation. It will be instantaneous once the flow of current ceases. Thanks again

by pstubblefield
December 26, 2018

okay, i forgot to ask if the second solenoid just had to toggle or activate something momentary like a switch or does it have to stay on for some time? if its momentary you can use a capacitor and i can help with the circuit design. if you need it to hold position for some time you could use a battery or if its a short time like 5min we can find an appropriate super cap that will last that long.

by DarkShadowX5
December 26, 2018

2 Answers

Answer by pstubblefield

DarkShadowX5, Thanks for the reply. The second solenoid just needs to activate to hit a switch. Once the solenoid completes the activation stroke, it's job will be complete and no more power will be needed. To recap the need: Power is applied and the first solenoid is activated and releases while power continues until the end of the cycle. At the end of the cycle, the power is terminated and the need for the second solenoid occurs. A momentary power surge to activate the solenoid, then it releases until the cycle restarts some time later. I hope my terminology is sufficient for an accurate description. Thank you kindly for your assistance

+1 vote
by pstubblefield
December 27, 2018

Answer by DarkShadowX5

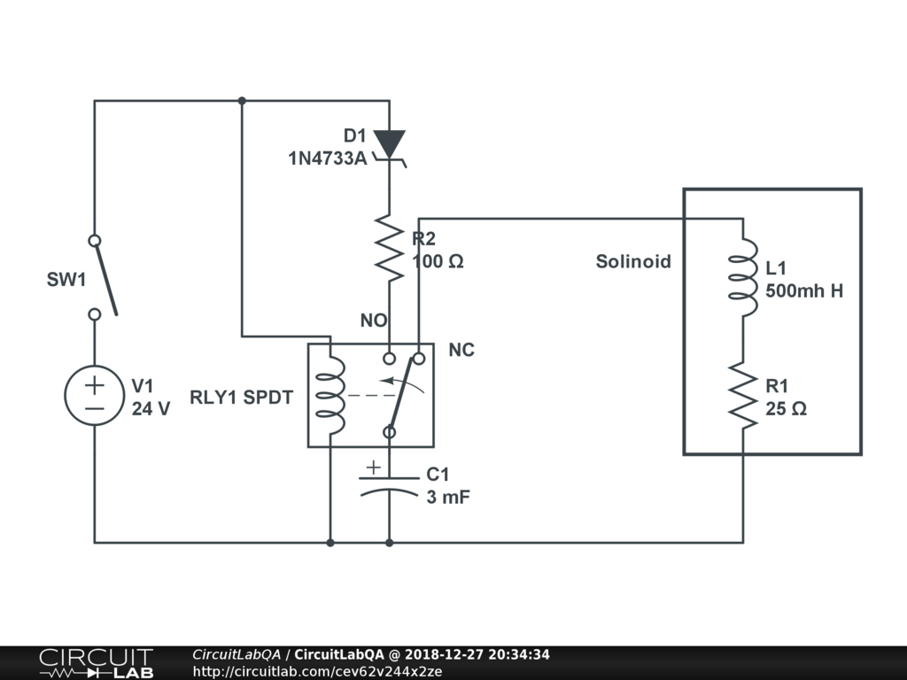
I'm not too sure on the capacitor size needed as i dont know the specs of your solenoid other than 24v but this circuit should do the job.

The capacitor should charge while power is applied though the SPDT relay and then when its turned off the relay switches to the NC position and the capacitor is discharged through the solenoid. The switch is used to showed as a way to power off the relay.

if you have a capacitor on your first solenoid i would use another one just like it for the second solenoid. make sure your relay can handle 24v on the coil. if you have a datasheet of your solenoid maybe i can help find a capacitor that would work other than guessing. :)

With two of these you could possibly make a useless machine that mechanically turns itself on/off
after one is initially turned off manually.

+1 vote
by DarkShadowX5
December 27, 2018

Thank you so much for this circuit. I will see if I can get for you the datasheet for the solenoid. It's at home and I'm at work now. I'm excited about your help and plan to begin my project promptly. Thank you again and I will get the datasheet to you asap.

by pstubblefield
December 28, 2018

your welcome.

by DarkShadowX5
December 28, 2018

Your Answer

You must log in or create an account (free!) to answer a question.

Log in Create an account


Go Ad-Free. Activate your CircuitLab membership. No more ads. Save unlimited circuits. Run unlimited simulations.

Search Questions & Answers


Ask a Question

Anyone can ask a question.

Did you already search (see above) to see if a similar question has already been answered? If you can't find the answer, you may ask a question.


About This Site

CircuitLab's Q&A site is a FREE questions and answers forum for electronics and electrical engineering students, hobbyists, and professionals.

We encourage you to use our built-in schematic & simulation software to add more detail to your questions and answers.

Acceptable Questions:

  • Concept or theory questions
  • Practical engineering questions
  • “Homework” questions
  • Software/hardware intersection
  • Best practices
  • Design choices & component selection
  • Troubleshooting

Unacceptable Questions:

  • Non-English language content
  • Non-question discussion
  • Non-electronics questions
  • Vendor-specific topics
  • Pure software questions
  • CircuitLab software support

Please respect that there are both seasoned experts and total newbies here: please be nice, be constructive, and be specific!

About CircuitLab

CircuitLab is an in-browser schematic capture and circuit simulation software tool to help you rapidly design and analyze analog and digital electronics systems.