Help ! - Something Strange going on

Hi,

Grateful for any help with this (newbie); the circuit https://www.circuitlab.com/circuit/xuh3ap/ztfinal/ is supposed to provide (approx) 1.4v to the lamp (which it does ! - thanks to the zener circuit helpfully posted on here), but what I want to do, is every second, boost the lamp voltage to 5v (give or take the transistor switch losses + diode OR gate).

When I simulate this however, I am only providing 3.128V on the high clock pulse rather than 5V (give or take losses), when the 5v pulse switch segment is seperated from the 1.v segment all seems fine so something is interacting between the two voltage pumps which is not obvious (to me at least);

could someone suggest what is going on here (and if I am way of base, an alternative idea for providing 1.4v on the low clock pulse and 5v on the high clock pulse) ?

Thanks in advance.

Gordon

by gordoncolquhoun
July 31, 2013

@gordon,

Welcome to CL.

Your circuit is doing what you'd expect. The reason the pulled up voltage is only about 3.128V is because you have 2 diode drops plus the drop across the 330R base resistor due to the base current of Q2 in R2. The 2 diode drops are due to the diode drop of D4 and the base emitter drop of Q2.

The digital clock source, CLK3, only produces a 5V high level so the emitter of Q2 can only get to about (5-0.7-0.7-V(R2)).

To reduce the drops, (a) replace the diode D4 with a 1N5819 schottky or similar, (b) replace Q2 with a PNP and invert the logic sense of the signal that CLK3 represents. Make sure that CLK3 swings all the way up to the same voltage as V1.

Increase R2 to around 1k to give a current out of Q2 base of about 5mA when Q2 is turned on by CLK3 going to 0V.

Alternatively, you could replace Q2 with a p channel mosfet and replace R2 with a short.

If you do not want to invert the sense of the clock pulse then you will need to add another transistor to form a simple common emitter (or common source) inverter between the clock source and the input to the Q2 stage.

If you do not want to pull the lamp up to more that 5V then you can remove D5 and reduce the Zener voltage by about 0.7V. This works because Q1 can withstand a reverse voltage of about 4V so will safely block a 5V emitter voltage, setting a reverse bias of (5-1.4)V.

In fact you do not need D5 either because Q2 output is never subjected to any voltage that can damage it in normal operation.

Try the change to Q2 first. Then remove the diodes one at a time and run sims to see the voltages around the circuit.

:)

by signality
August 05, 2013

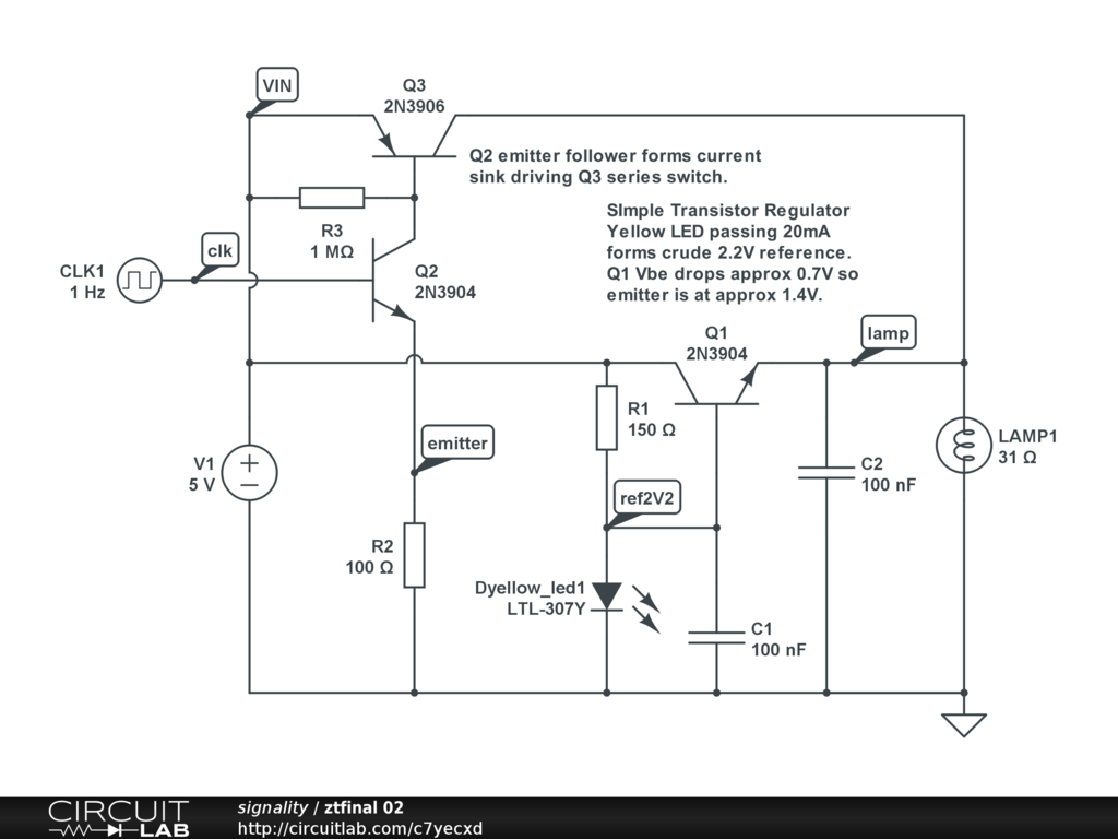
This is a slightly finessed version of what I was describing ...

Note the use of a LED in place of the zener.

Two cheery lights for the price of one!

Note however, the power dissipation in Q1. It may get hot.

:)

by signality
August 06, 2013

Post a Reply

Please sign in or create an account to comment.

Go Ad-Free. Activate your CircuitLab membership. No more ads. Save unlimited circuits. Run unlimited simulations.

About CircuitLab

CircuitLab is an in-browser schematic capture and circuit simulation software tool to help you rapidly design and analyze analog and digital electronics systems.