Using a baxandall tone stack after a high output impedance stage

I'm building an audio pre-amplifier for bass guitar which is meant to drive both a poweramplifier or a set of headphones.

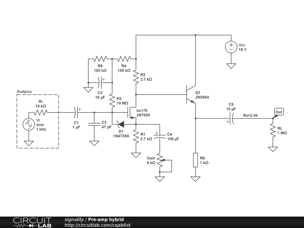
I've already built the first gain stage which is this simple mosfet booster: I calculated it's output impedance to be 2.6Kohm.

I'm now designing the tone stack and the output buffer:

There is a baxandall tone stack stage that i found on the internet. Inside the first box is the equivalent of the mosfet booster wich i used to simulate it´s effect on the tone stack. If i set Ri (the booster's output impedance) to zero the response curve is exactly what i wanted, but with Ri=2.6k the treble control is lost.

Is there any solution/suggestion for this? (besides using an op-amp instead of the mosfet as the input stage)

by Daniel32
January 08, 2013

Just some self-corrections:

The treble control isn't lost, but there is a severe attenuation of the high frequencies

The baxandall circuit is actually a modification of this one from lightsped (I tried a few versions from the web and ended up with this one, deserved credit)

by Daniel32
January 08, 2013

You need to go back to the man himself.

http://home.comcast.net/~stphkeri/NegativeFeedbackTone.pdf

Note the comments under:

Associated Circuits.—

(b) The output impedance of the circuit feeding the tone­control circuit should be reasonably low, preferably not more than about 10 kΩ if the tone­ control elements have the values given in Fig. 6. With sources having resistive internal impedances considerably greater than 10 kΩ, R1 in Fig. 6 may be reduced by an amount equal to the internal resistance of the source; this will give bass­lift, bass­cut and treble­cut curves as published, but less than the published treble­lift will be available.

So you need to use something like a bjt emitter follower or a jfet/mosfet source follower between the pre-amp o/p and the tone control stage i/p.

You could also use an opamp wired as a simple unity gain non-inverting buffer. It's after the pre-amp itself so won't significantly affect any of the particular characteristics of the pre-amp stage that may be deemed important for overall sound.

See also:

http://en.wikipedia.org/wiki/Peter_Baxandall

which points to:

http://books.google.com/books?id=PvKPEFu2PVkC&pg=PA259

and

http://books.google.com/books?id=PPg5_lPQJyMC&pg=PA47

by signality
January 09, 2013

Thanks for the reply!

Because I couldn't reduce the value o R1 enough to compensate the output impedance like described by "the man himself" I tried to increase all the other resistors (reducing the caps in proportion), except for the pots, because I already have a pair of them with that value that i want to use.

I managed to get a flat response with the pots at 50% but now the treble control only allows a few dBs of gain.

I'm not sure if it´s possible to get a bigger range without changing the pots, I still have a few tweaking options to try, but I'm getting to the conclusion that adding an extra op-amp buffering stage may be the easiest option. (I just wanted to avoid using one more IC as the the vero-board layout may be getting too complex for my skills)

by Daniel32
January 09, 2013

An emitter follower would probably do fine and it doesn't get much simpler:

I haven't looked at the circuit in detail so you'll need to run sims to check correct operation but here's some links to more info on emitter follower (common collector) amplifiers (and their cousins using jfets etc.):

https://www.circuitlab.com/circuit/m8v4jb/capacitively-loaded-emitter-follower/

http://230nsc1.phy-astr.gsu.edu/hbase/electronic/npncc.html

http://zebu.uoregon.edu/~rayfrey/431/lab3_431.pdf

:)

by signality
January 09, 2013

I'm not very familiar with BJT's so I didnt understand the that idea on your first post, but I will soon be! :)

Thank you so much! I think I got enough information to get it done. I'll just need some time to study this.

by Daniel32
January 09, 2013

Post a Reply

Please sign in or create an account to comment.