Created by
Created December 26, 2013
Last modified December 26, 2013
Tags circuit   converter   frequency   ham   local   oscillator   radio  

Summary

Not provided.


Description

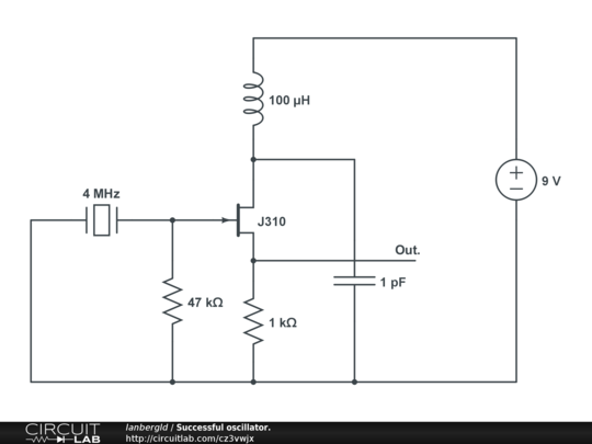
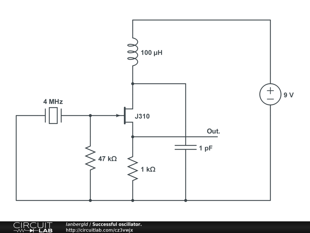
A good clean sounding signal at 3.996 MHz. Removing the 1 pF capacitor put the signal above 4.000 MHz, while increasing it to 10 pF stopped the oscillation altogether. Originally a 100-ohm resistor was where the inductor is now, but the circuit wouldn't work. Putting the 100 uH inductor in it's place gave me what I needed.


Comments

No comments yet. Be the first!

Leave a Comment

Please sign in or create an account to comment.

Revision History

Only the circuit's creator can access stored revision history.