Created by
Created May 15, 2012
Last modified June 18, 2012
Tags tone-stack  

Summary

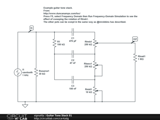
Example guitar tone stack.
From:
http://www.duncanamps.com/tsc/


Description

Example guitar tone stack.

From:

http://www.duncanamps.com/tsc/

Press F5, select Frequency Domain then Run Frequency-Domain Simulation to see the effect of sweeping the rotation of Rtreb1. The other pots can be swept in the same way as @mrobbins has described.


Comments

No comments yet. Be the first!

Leave a Comment

Please sign in or create an account to comment.

Revision History

Only the circuit's creator can access stored revision history.