Created by
Created October 08, 2012
Last modified October 08, 2012
Tags ldr   light-operated-switch  

Summary

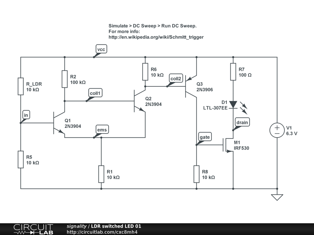
Simple light operated switch turns LED on as light level reduces and off as light level increases.

No filtering to smooth out light fluctuations due to passing shadows.

Based on 2 transistor Schmitt Trigger.


Description

Not provided.


Comments

No comments yet. Be the first!

Leave a Comment

Please sign in or create an account to comment.

Revision History

Only the circuit's creator can access stored revision history.