Created by
Created February 21, 2014
Last modified February 22, 2014
Tags No tags.

Summary

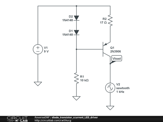
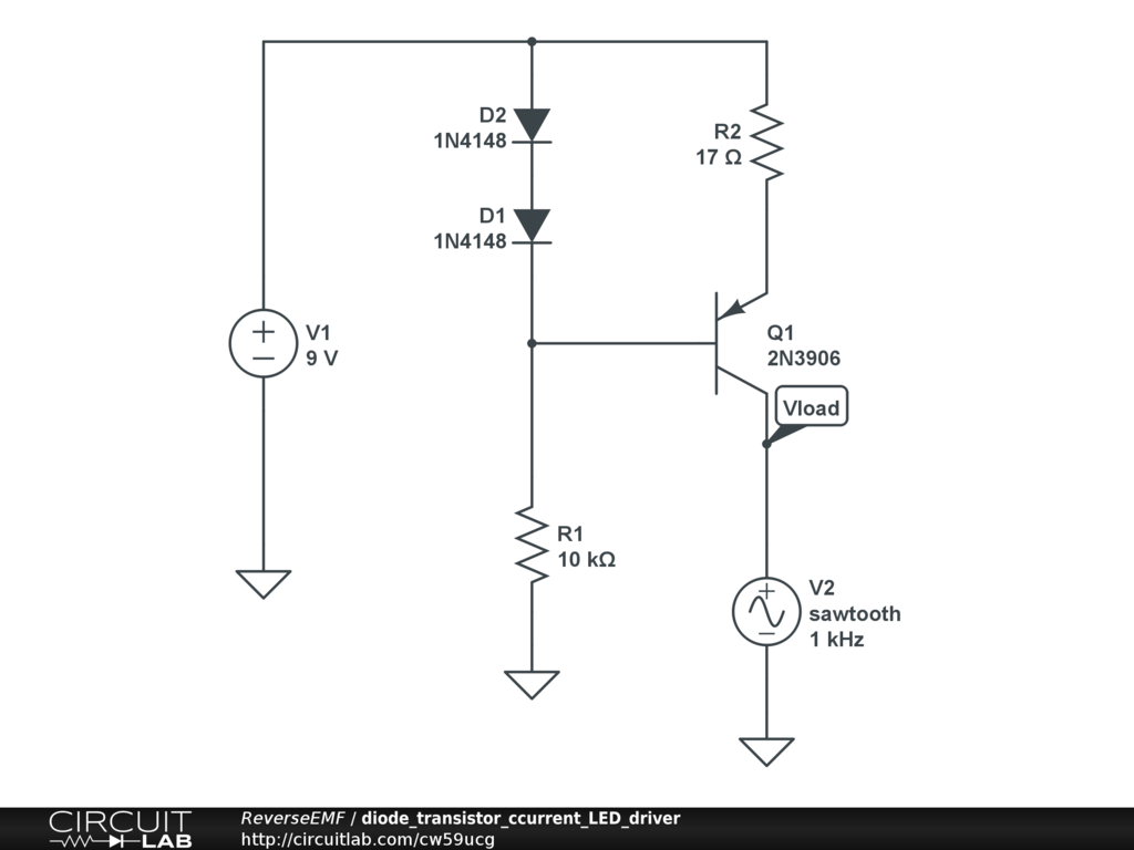
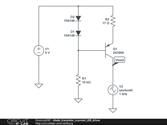
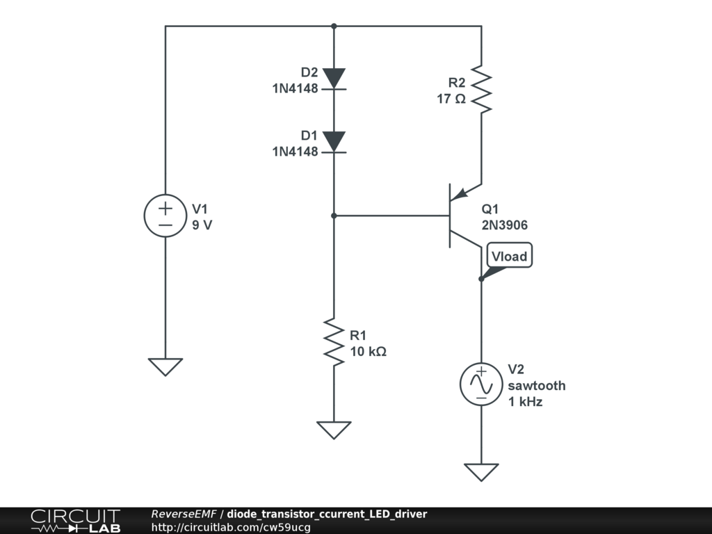
Fairly Constant Current Source using a PNP Transistor and a couple of Diodes as the Voltage Reference.


Description

Using a PNP transistor and two diodes to drive an LED with a fairly constant current. The values are set to drive an LED at around 20ma. The Sawtooth generator simulates the range of possible LED forward voltages, based on the typical and max specifications found in LED data sheets for low power LEDs. For example, most IR LEDs run at a forward voltage of 1.0V to 1.2V. Red LEDs can be anywhere from 1.7V to a little more than 2V. A Blue or White LED can go as high as 4V according to most White LED data sheets (though I have never seen that in practice, except on LEDs that have been heat stressed).

The reason for the two diodes is, one to overcome Q1's Base-Emitter forward voltage, and the other to set up a "constant" voltage across R2, which behaves as a voltage to current converter. I placed the word constant in quotes because it does vary slightly, so it isn't actually constant, but it's steady enough for the application. This circuit, though is not immune to temperature changes. But with an approximate -2mv/°C, in most cases it's inconsequential.

If you run the Time Domain simulation you will see that the current stays very constant over the full 1V to 4V range.


Comments

No comments yet. Be the first!

Leave a Comment

Please sign in or create an account to comment.

Revision History

Only the circuit's creator can access stored revision history.