Created by
Created February 01, 2014
Last modified February 02, 2014
Tags op-amp   voltage-regulator  

Summary

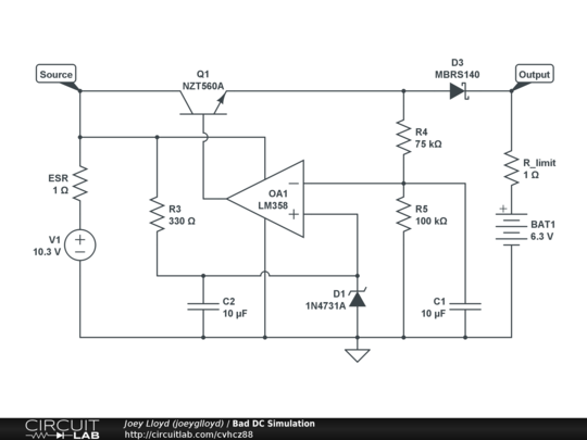
This circuit is intended to be a Solar Powered 6v Battery Charger.


Description

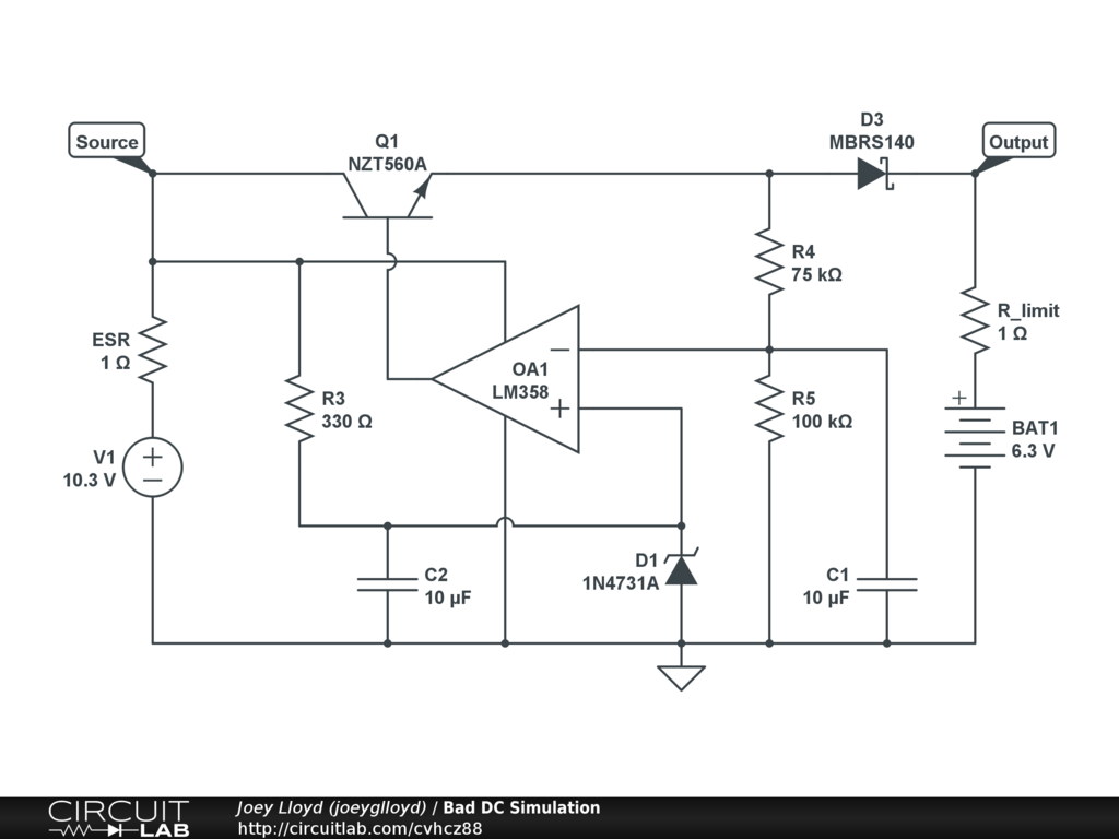
V1 & ESR make up a crude model of a Photo Voltaic source to charge a 6v Lead-acid battery (BAT1). The problem is that when I run a DC simulation I get bizarre results:

V(Source) = 2.050kV (That's 2,050 volts!!!)

V(Output) = 6.340v (Equal to the voltage of BAT1)

But, when I run a DC Sweep, I get results that are more believable.

V(Source) = 9.525v

V(Output) = 7.084v

The super high voltages seem to be coming from the Op-amp. It's actually cramming 2,000 amps INTO V1 and at the same time, there is over 6,400 volts across D3 and yet only 47uA. Bizarre.

I am using an Op-amp with voltage rails because I want to make sure that the real Op-amp will function when powered by the solar cells.

Also, this bizarre behavior does not always occur. Changing some values will make a difference. I've captured this set of values because this set causes problems. For example, changing R_limit from 1 ohm to 2 ohms makes the circuit work fine. But, even with R_limit set to 1 ohm, the DC Sweep works.


Comments

No comments yet. Be the first!

Leave a Comment

Please sign in or create an account to comment.

Revision History

Only the circuit's creator can access stored revision history.