Created by
Created April 02, 2013
Last modified July 16, 2013
Tags lm317   solar   speed-control  

Summary

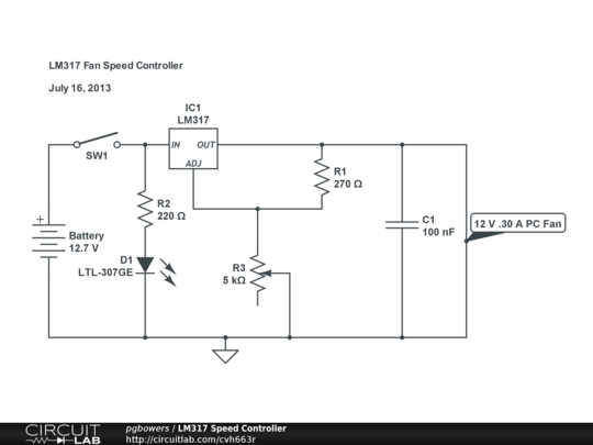
Here is a simple speed controller for a soldering fan. Input is around 12 V DC from a solar-charged gel cell, output is an old PC fan, 12 V DC, .30 A


Description

Not provided.


Comments

No comments yet. Be the first!

Leave a Comment

Please sign in or create an account to comment.

Revision History

Only the circuit's creator can access stored revision history.