Created by
Created August 17, 2020
Last modified December 21, 2020
Tags No tags.

Summary

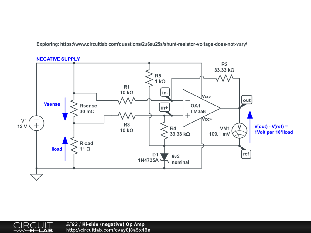
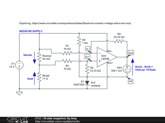
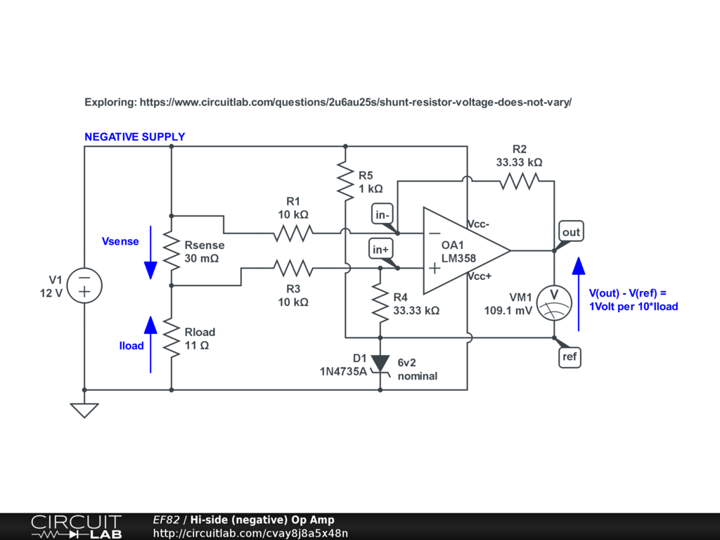
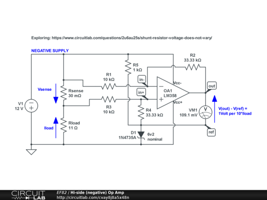
Using an Op Amp to access the voltage across a current sensing resistor, when the power supply is negative.


Description

The LM358 is design to be able to work from a single supply voltage. It's inputs are able to go to the negative supply rail.

NB in the schematic the LM358's supplies are "upside down" compared with the more usual positive supply circuits. However, the + & - inputs are the conventional way round.

The value of D1 zener diode is carefully chosen so that the OA output is near mid-supply voltage.


Comments

No comments yet. Be the first!

Leave a Comment

Please sign in or create an account to comment.

Revision History

Only the circuit's creator can access stored revision history.