Created by
Created April 01, 2012
Last modified April 01, 2012
Tags No tags.

Summary

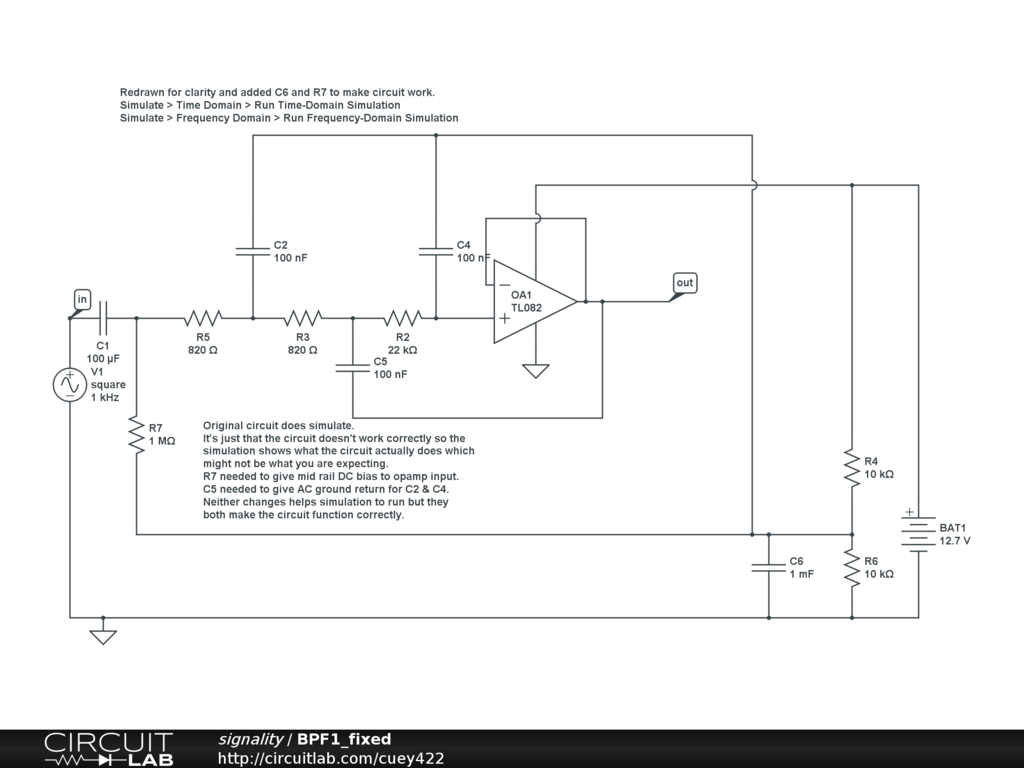
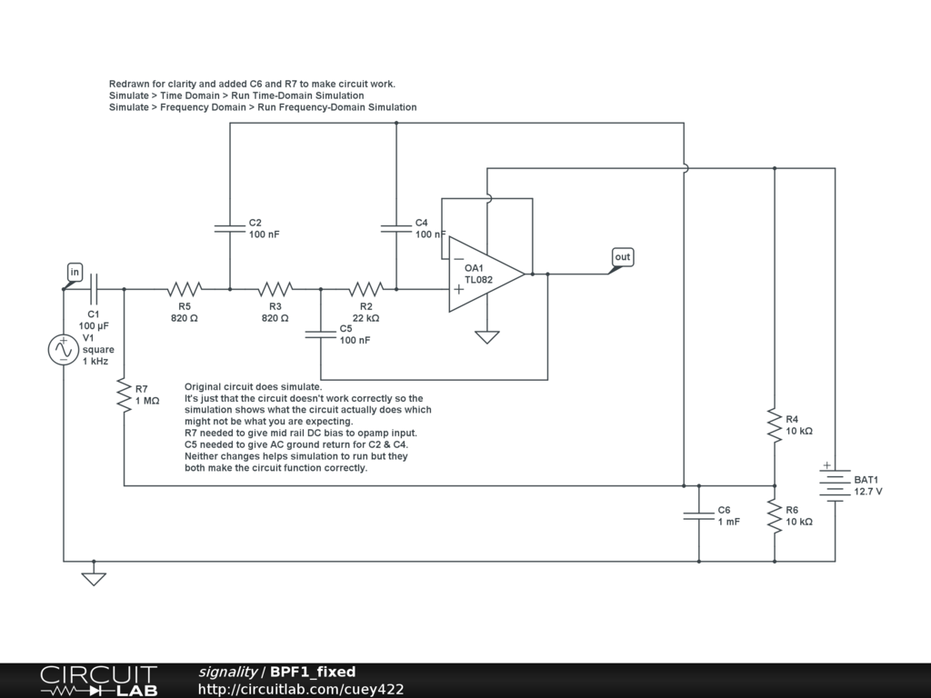
BPF1 by KenHorse; fixed


Description

Not provided.


Comments

No comments yet. Be the first!

Leave a Comment

Please sign in or create an account to comment.

Revision History

Only the circuit's creator can access stored revision history.