| Created by | |
| Created | May 15, 2012 |
| Last modified | May 15, 2012 |
| Tags | active-filter op-amp |
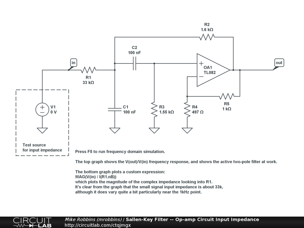
Shows how to calculate the input impedance of an op-amp circuit, in this case a Sallen-Key filter.
In response to "How to compute input impedance?".
CircuitLab's frequency domain analysis mode can be used to calculate an input (or output) impedance. In this case, we have voltage source V1 driving the input, and we plot the expression MAG(V(in) / I(R1.nB)), which takes two complex quantities V(in) and I(R1.nB), takes their ratio, and asks for the magnitude of the resulting complex number. Since we are driving with V1, and as CircuitLab assumes a magnitude of 1 for the driving source, V(in)=1 at all frequencies, so we're really just looking at how much current goes into R1. Having V(in) as the divisor just helps CircuitLab get the units right for display and makes the graph legend a bit more useful.
The resulting impedance plot looks like this:

|
A little off topic but here's an interesting note about an often overlooked aspect of opamp behaviour in the Sallen - Key and similar active filters: |
by signality
May 17, 2012 |
Please sign in or create an account to comment.
Only the circuit's creator can access stored revision history.