Created by
Created March 27, 2012
Last modified May 20, 2012
Tags amplifier   audio   bjt   differential   jfet  

Summary

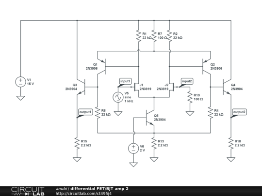
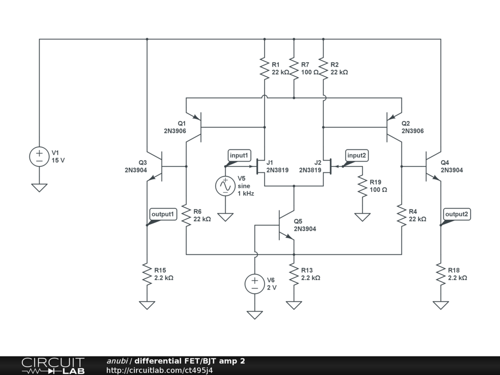
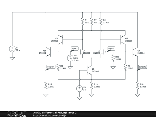
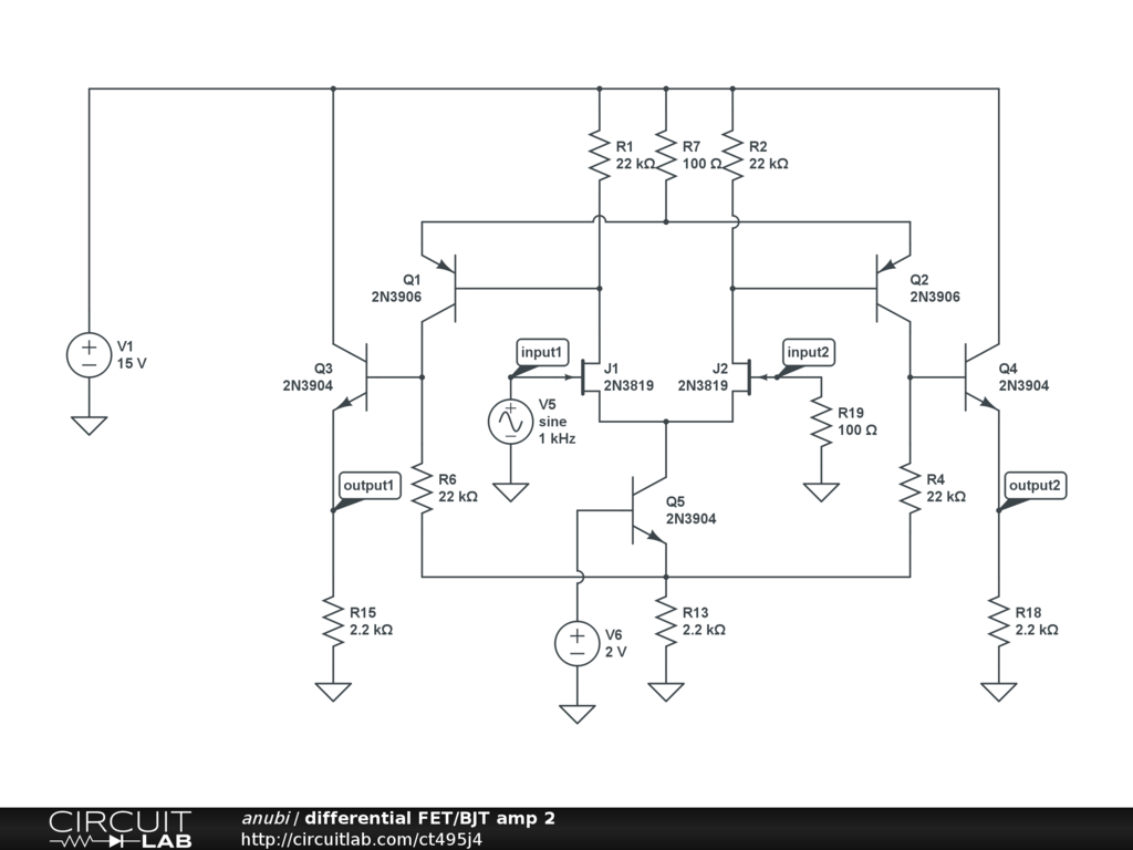
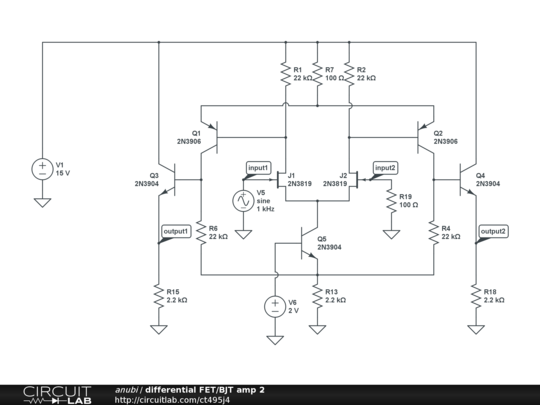
Differential FET input, single supply, referenced to ground.

V6 or R13 sets bias point. Differential in. Differential out.

Note Q1, Q2 feed back through Q5E to improve CMRR and stabilize bias over temperature.

Useful for mikes/geophones at the end of 500' twisted-pair telephone cable.


Description

Not provided.


Comments

No comments yet. Be the first!

Leave a Comment

Please sign in or create an account to comment.

Revision History

Only the circuit's creator can access stored revision history.