Created by
Created July 19, 2013
Last modified July 19, 2013
Tags synth  

Summary

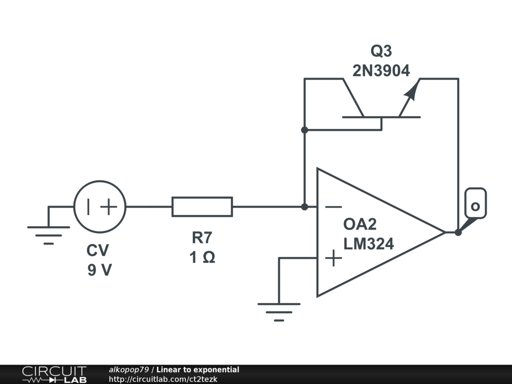
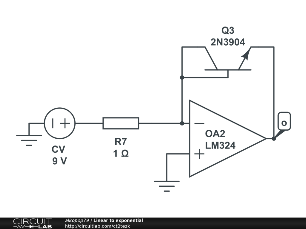
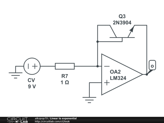
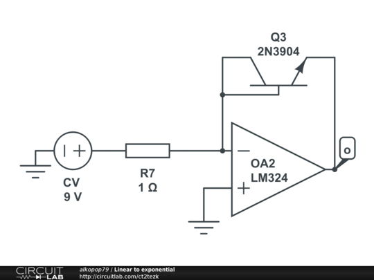
Simple CV exponential converter. Turns linear CV signal to exponential signal.


Description

Not provided.


Comments

No comments yet. Be the first!

Leave a Comment

Please sign in or create an account to comment.

Revision History

Only the circuit's creator can access stored revision history.