Created by
Created November 25, 2012
Last modified November 25, 2012
Tags fuente-alimentacion   power-supply   variable  

Summary

Not provided.


Description

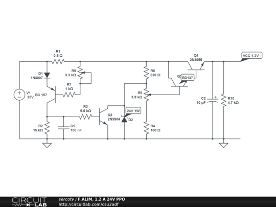
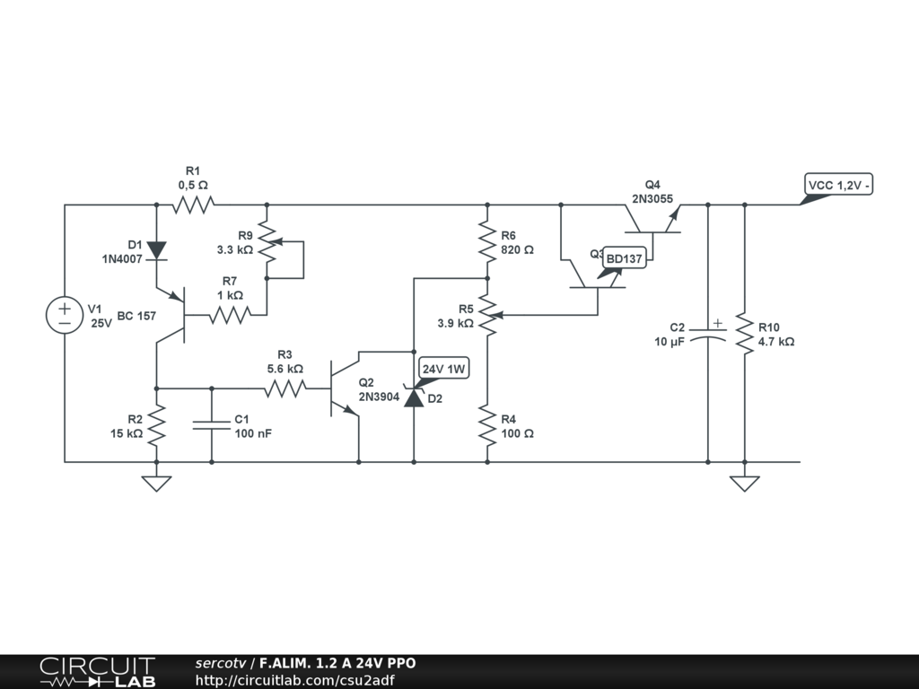
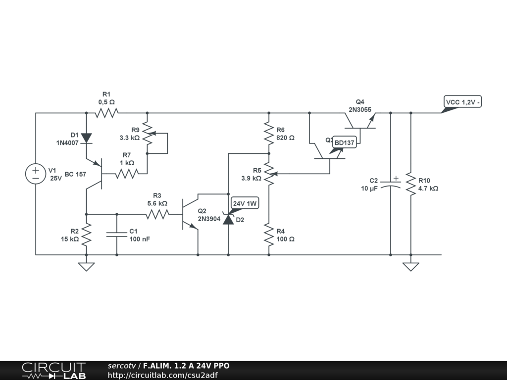
Esta fuente de alimentación la hice estando en el curso de formación ocupacional, al que llamabamos el ppo, funciona perfectamente, le puse un buen transformador y lo único que ha fallado con el tiempo es el potenciometro, que haría falta ponerle uno de multivuelta, ya que no es muy preciso

Lo único que le falta a esta fuente para funcionar es un transformador con rectificación de unos 24V en continua y a funcionar.


Comments

No comments yet. Be the first!

Leave a Comment

Please sign in or create an account to comment.

Revision History

Only the circuit's creator can access stored revision history.