Created by
Created October 31, 2012
Last modified November 07, 2012
Tags current-limiting   delay   e-bike  

Summary

Not provided.


Description

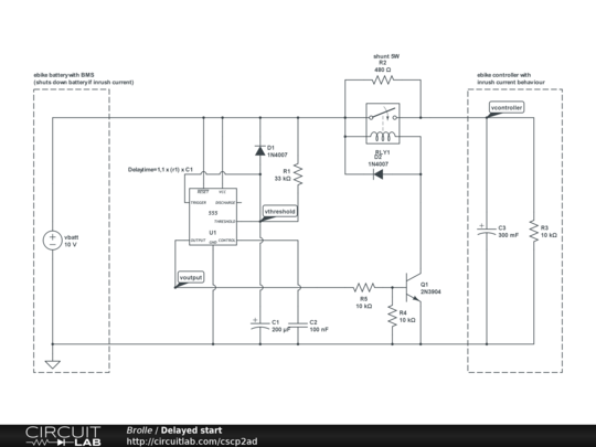
A circuit intended to prevent initial currentspike in an electrical bike.

The problem is that the motor controller at start almost shorts the battery, and therefore the battery controller shuts down the battery. This circuit limits the current for several seconds, allowing the controller to become in normal, stable mode, before the relay bypass the R2-resistor.


Comments

Hint:

Have a look at:

and then check (P(M8).

:)

by signality
November 01, 2012

Leave a Comment

Please sign in or create an account to comment.

Revision History

Only the circuit's creator can access stored revision history.