Created by
Created September 05, 2012
Last modified September 05, 2012
Tags active-filter   edn   sallen-key  

Summary

Deliver accurate Sallen-Key high-pass designs with minimal amplifier bandwidth (Part 2 of 2)
Michael Steffes - September 3, 2012

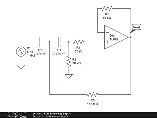
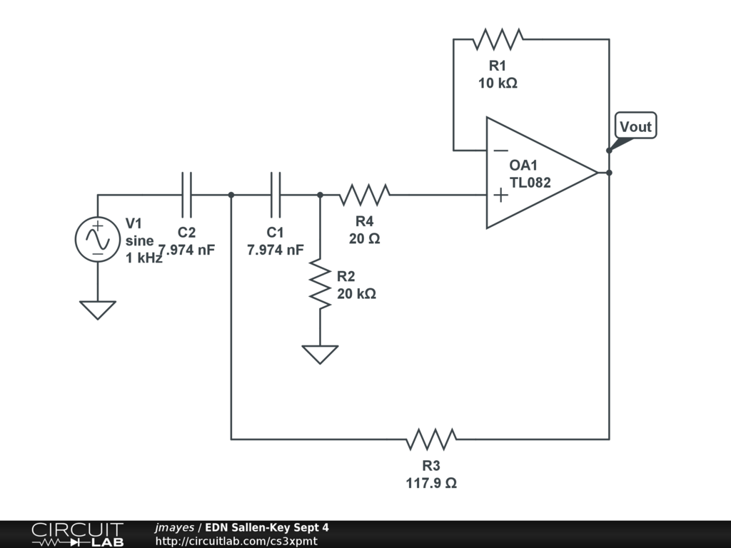
Figure 6. Example simulation circuit with Qp = 6.513, Fo =13kHz, K=1, R2 = 20kΩ, equal C design

http://www.edn.com/design/analog/4395185/Deliver-accurate-Sallen-Key-high-pass-designs-with-minimal-amplifier-bandwidth--Part-2-of-2-?page=2


Description

Not provided.


Comments

No comments yet. Be the first!

Leave a Comment

Please sign in or create an account to comment.

Revision History

Only the circuit's creator can access stored revision history.