Created by
Created June 22, 2012
Last modified June 22, 2012
Tags bandpass   passive   passive-bandpass-filter   passive-filter   simple  

Summary

Not provided.


Description

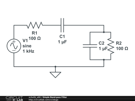
Very simple band-pass filter. Play with the resistor/capacitor ratios to change the cut-off frequencies.


Comments

No comments yet. Be the first!

Leave a Comment

Please sign in or create an account to comment.

Revision History

Only the circuit's creator can access stored revision history.