Created by
Created January 02, 2014
Last modified January 17, 2014
Tags led   photoresistor  

Summary

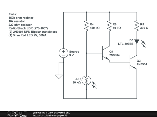
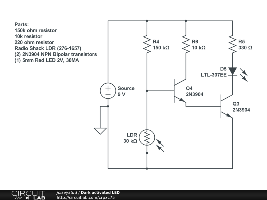
This circuit uses 2 NPN Transistors and an LDR to create a automatic on for an LED in this case. It has very good response, and low power consumption in light.


Description

Not provided.


Comments

No comments yet. Be the first!

Leave a Comment

Please sign in or create an account to comment.

Revision History

Only the circuit's creator can access stored revision history.