Created by
Created May 06, 2013
Last modified May 06, 2013
Tags flasher   led   led-flasher   npn   pnp   timed   transistor  

Summary

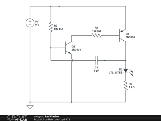
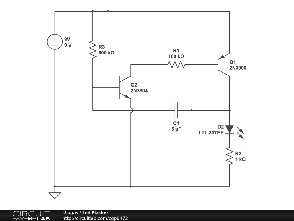
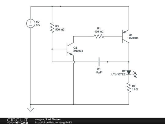
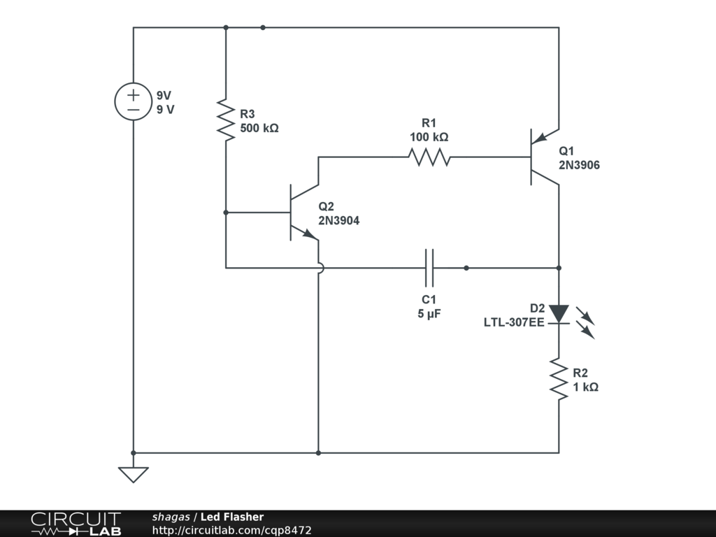
This is a circuit which uses an npn and pnp transistor to briefly flash an LED every few seconds


Description

Not provided.


Comments

No comments yet. Be the first!

Leave a Comment

Please sign in or create an account to comment.

Revision History

Only the circuit's creator can access stored revision history.