Created by
Created June 17, 2013
Last modified June 19, 2013
Tags basic   digital   inverter   mosfet   transistor  

Summary

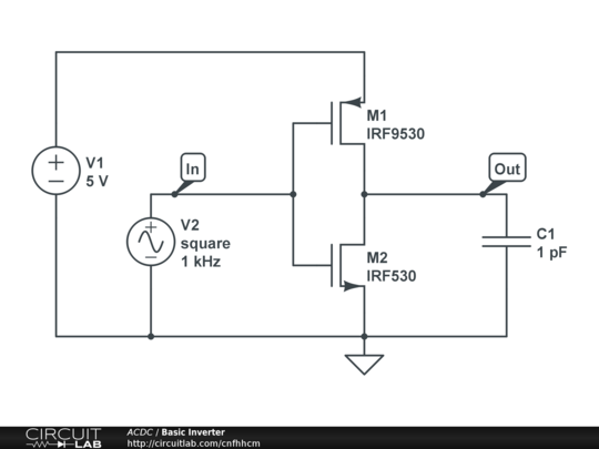
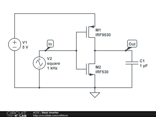
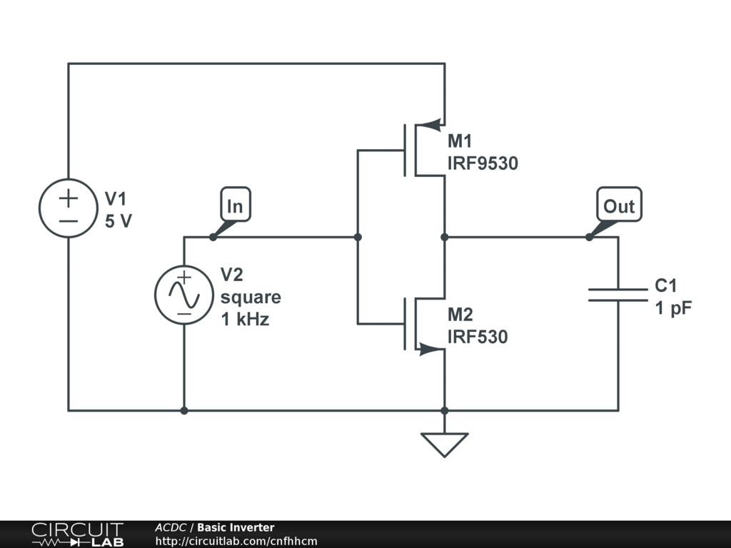
MOSFET (CMOS) inverter


Description

A basic digital inverter modeled at the transistor level.


Comments

No comments yet. Be the first!

Leave a Comment

Please sign in or create an account to comment.

Revision History

Only the circuit's creator can access stored revision history.