Created by
Created October 28, 2020
Last modified December 21, 2020
Tags No tags.

Summary

A first attempt at putting FET gain control in an RC phase shift oscillator.


Description

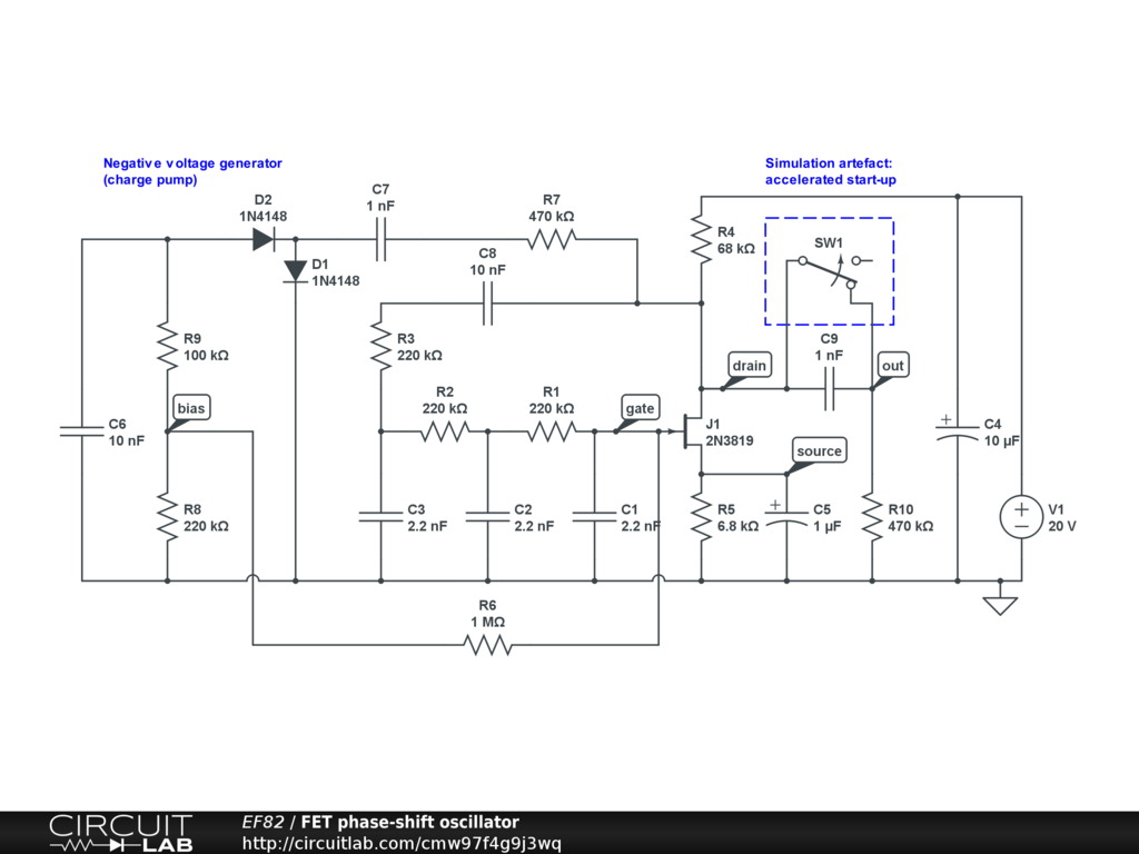
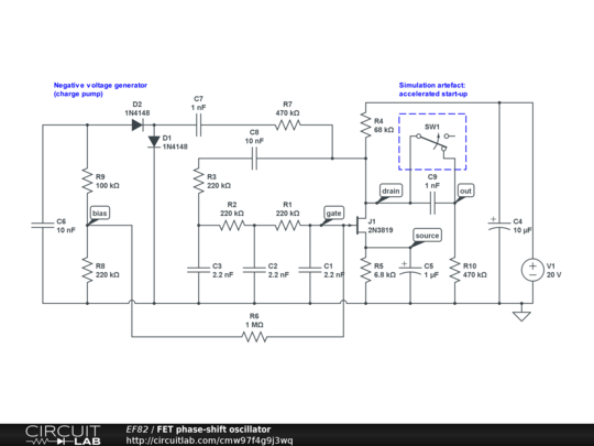
Intro

Aims: learning FETs; good quality sine shape ("good" means what?).

Circuit Notes

3-stage RC phase shift fed by isolating capacitor (a small phase lead?)

Neg voltage charge pump, fed by large resistor to limit loading.

What causes gain changes? eg gain increases as Vbias becomes more negative??

Simulation Notes

9.976kHz - not the same as mesh frequency measurement (approx 850Hz).

Accelerated start-up with switch - one of the oscillator start-up tricks. Seems to need drain to jump higher - why?

Results

Accelerated start-up (with SW1; Skip Initial: No) stabilised in 400mS.

Stabilisation time is strongly frequency dependent, eg 100mS at 10kHz.

Simulated psu switch-on start-up (no SW1; Skip Initial: Yes) stabilised in tbd mS.

Stabilised 1kHz output amplitude about 0.7V (1.4V p-p); shape looks "good"(!)

To Do

FFT of output to find THD; compare with sine voltage source 1kHz.

Put phase shift mesh on FD sim to find freq and impedance; include effects of source decoupling cap 1uF.


Comments

No comments yet. Be the first!

Leave a Comment

Please sign in or create an account to comment.

Revision History

Only the circuit's creator can access stored revision history.