Created by
Created January 15, 2013
Last modified January 21, 2013
Tags power-supply   power-supply-unit  

Summary

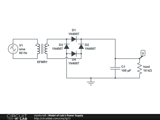
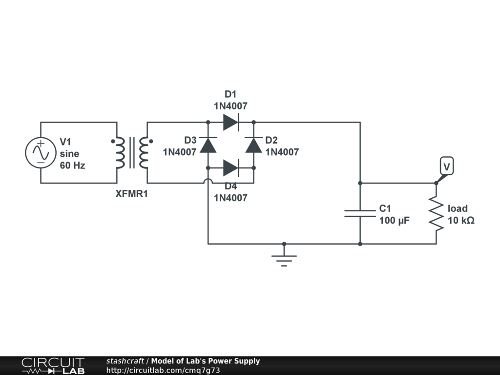
It may not be pretty, but this is a basic model of the fixed PSU used in-lab.


Description

Not provided.


Comments

No comments yet. Be the first!

Leave a Comment

Please sign in or create an account to comment.

Revision History

Only the circuit's creator can access stored revision history.