Created by
Created November 27, 2012
Last modified November 27, 2012
Tags 3-phase   phase-shift   power   signal  

Summary

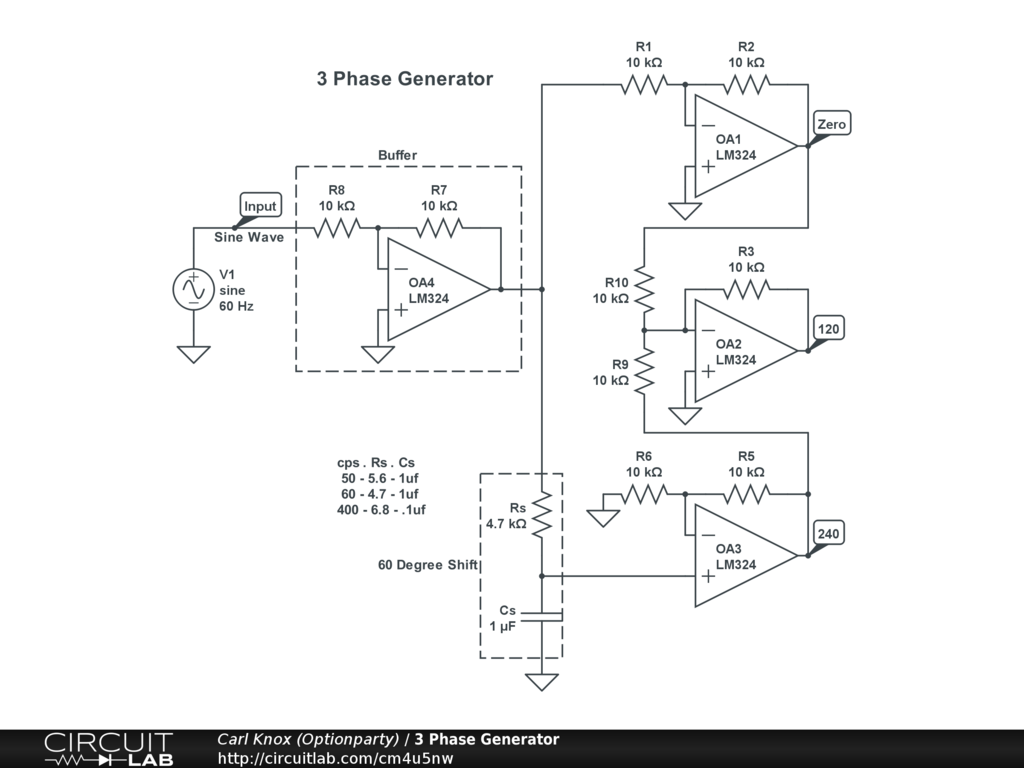
A unique circuit - Single phase in, Three phase out.


Description

http://flowcon.us/td/3phasegenerator/

Circuit by "Telford Dorr"


Comments

No comments yet. Be the first!

Leave a Comment

Please sign in or create an account to comment.

Revision History

Only the circuit's creator can access stored revision history.