Created by
Created June 22, 2012
Last modified June 25, 2012
Tags switching   voltage-regulator  

Summary

Not provided.


Description

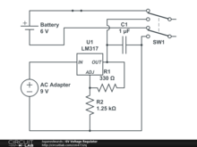
6V voltage regulator using a variable voltage regulator LM317 using 2 power sources: 4 'D' batteries or a AC to DC adaptor. In this case, I personally have a ready to use 9V DC supply.


Comments

No comments yet. Be the first!

Leave a Comment

Please sign in or create an account to comment.

Revision History

Only the circuit's creator can access stored revision history.